
甲磺酸氟马替尼片
豪森昕福
Flumatinib Mesylate Tablets
Jia Huang Suan Fu Ma Ti Ni Pian
本品主要成份为甲磺酸氟马替尼。
化学名称:N-[6-甲基-5-[[4-(吡啶-3-基)嘧啶-2-基]氨基]吡啶-3-基]-4-[(4-甲基哌嗪-1-基)甲基]-3-(三氟甲基)苯甲酰胺甲磺酸盐
【化学结构式】
分子式:C29H29F3N8O·CH4O3S
分子量:658.69
本品为薄膜衣片,除去包衣后显白色至淡黄色。
Bcr-abl 酪氨酸激酶抑制剂
本品用于治疗费城染色体阳性的慢性髓性白血病(Ph+ CML)慢性期成人患者。
(1)0.1g ;(2)0.2g(以甲磺酸氟马替尼计)
本品应当在对慢性髓性白血病(CML)患者有治疗经验的医师指导下使用。
本品为口服给药,推荐剂量为600mg,每天1 次(qd),直至疾病进展或出现不可耐受的不良反应。
应空腹给药(服药前2 小时和服药后1 小时期间不要饮食),建议每天大致同一时间服用药物,吞咽完整药片,并用一整杯水送服,不要咀嚼或压碎。
只要患者受益,本品治疗应持续进行。
【发生不良反应时的剂量调整】
骨髓抑制:
在本品使用过程中,可以通过中断给药、降低剂量或终止治疗等方式处理骨髓抑制,必要时给予输注血小板和红细胞。发生中性粒细胞减少或血小板减少时的剂量调整见表1。
表1 血液学毒性导致的停药和/或药物减量

非血液学不良反应:
如果在本品用药过程中发生了3 级及以上或部分特定的2 级不良反应,应暂停治疗,直至不良反应恢复正常后可继续原剂量或降低剂量治疗。具体见表2。
表2 非血液学毒性导致的停药和/或药物减量

本说明书描述了在临床试验中观察到的判断为可能由甲磺酸氟马替尼引起的不良反应及其近似的发生率。由于临床试验是在各种不同条件下进行的,在一个临床试验中观察到的不良反应发生率不能与另一个临床试验中观察到的不良反应发生率直接比较,也可能不能反映临床实践中的实际发生率。
迄今共获得了来自6 项临床试验总计420 例受试者暴露于本品的安全性数据,汇总了其中总计245 例接受本品剂量为600mg 每天1 次口服用药方案的Ph+ CML 慢性期成人患者的安全性数据。常见不良反应(≥2%)及严重程度≥3 级的不良反应1 包括:
血液及淋巴系统异常:血小板减少(51.4%),白细胞减少(30.2%),中性粒细胞减少(30.2%),贫血(16.3%),淋巴细胞减少(2.0%);≥3 级的不良反应包括血小板减少(25.3%),中性粒细胞减少(17.6%),白细胞减少(9.8%),贫血(4.5%),淋巴细胞减少(1.2%);
胃肠系统异常:腹泻(35.1%),腹痛(14.3%),呕吐(12.2%),恶心(8.6%),腹部不适(2.9%),牙疼(2.9%);≥3 级的不良反应为腹泻(0.4%);
肝胆系统异常:丙氨酸氨基转移酶升高(22.9%),天门冬氨酸氨基转移酶升高(13.9%),血胆红素升高(11.4%),γ-谷氨酰转移酶升高(8.2%);≥3 级的不良反应包括丙氨酸氨基转移酶升高(4.1%),天门冬氨酸氨基转移酶升高(1.6%),γ-谷氨酰转移酶升高(0.8%),血胆红素升高(0.4%);
代谢及营养类异常:血磷降低(11.0%),血钙降低(7.8%),血尿酸升高(6.9%),血甘油三酯升高(4.9%),血钾降低(4.5%),血糖升高(3.7%),血胆固醇升高(2.0%);≥3 级的不良反应包括血磷降低(1.2%),血尿酸升高(0.8%),血钾降低(0.8%),血甘油三酯升高(0.4%);
感染和传染:上呼吸道感染(14.3%),肺部感染(2.4%),尿路感染(2.0%);≥3级的不良反应为肺部感染(0.4%);
全身性异常:乏力(5.3%),发热(3.7%),液体潴留(3.7%),胸部不适(3.3%);≥3 级的不良反应为胸部不适(0.4%);
肌肉骨骼及结缔组织异常:关节痛(4.1%),肌痛(2.4%),肢体疼痛(2.4%),背痛(2.0%);≥3 级的不良反应为背痛(0.4%);
皮肤及皮下组织异常:皮疹(5.7%),瘙痒(3.7%);无≥3 级的不良反应;
肾脏及泌尿系统异常:血肌酐升高(6.1%);≥3 级的不良反应为血肌酐升高(0.4%);
呼吸系统、胸及纵隔异常:咳嗽(5.3%);无≥3 级的不良反应;
神经系统异常:头晕(4.5%),头痛(3.7%);无≥3 级的不良反应;
心脏异常:窦性心动过缓(3.3%);无≥3 级的不良反应;
耳及迷路类异常:眩晕(2.0%);≥3 级的不良反应为眩晕(0.4%);
血管与淋巴管类异常:高血压(2.0%);≥3 级的不良反应为高血压(0.4%);
其他检查异常:血清脂肪酶升高(11.0%),心电图检查异常2(7.8%),血清淀粉酶升高(6.5%),血肌酸磷酸激酶升高(4.1%),血碱性磷酸酶升高(3.7%),血乳酸脱氢酶升高(2.4%),其中,≥3 级的不良反应包括血清脂肪酶升高(4.9%)和血清淀粉酶升高(1.2%)
注:1 指研究者判断为除肯定无关之外的不良事件;2 包括窦性心动过缓、心动过缓、室上性期外收缩、房性心动过速、室性期外收缩、阵发性心律失常、窦性心动过速、心电图 Q 波异常、心电图 ST 段压低、心电图 T 波异常和心电图高电压
详见说明书。
对本品活性成份或任何一种辅料过敏者,禁用本品。
骨髓抑制
骨髓抑制十分常见于使用本品治疗的患者(见【不良反应】)。在本品治疗的第1 个月,宜每周检测一次全血细胞计数,第2 个月每2 周检测一次全血细胞计数,之后可每个月检测一次全血细胞计数,或视需要而定。发生严重中性粒细胞减少或血小板减少时,应调整剂量(见【用法用量】)。若为3~4 级贫血,一般不需停药或降低剂量。
肝功能异常
开始治疗前应检查肝功能(转氨酶、胆红素和碱性磷酸酶),随后每月检查一次或根据临床需要监测,必要时应调整剂量(见【用法用量】)。对轻、中、重度肝功能损害患者应监测其肝功能。
如果高胆红素症是间接胆红素升高引起的(即直接胆红素≤1.5×ULN),需注意排除溶血性疾病,并监测血清淀粉酶和脂肪酶水平。在淀粉酶和脂肪酶均正常的情况下,可以相同剂量继续治疗,治疗期间注意监测。
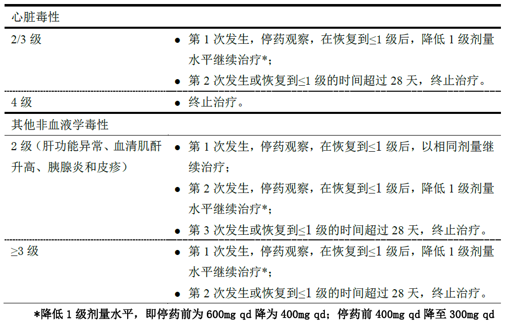
心脏毒性
本品存在心脏毒性,主要表现为心律失常。出现2 级及以上不良反应时,应及时暂停给药、降低剂量或终止治疗(见【用法用量】)。
本品临床试验中未发生QT 间期延长,同类药物有QT 间期延长的不良反应报道,因此这可能是潜在的安全性风险,需在用药过程中密切观察。一旦出现QT 间期延长,应首先暂停用药,检测血钾、血镁浓度,如低于正常值下限,补钾/镁至正常水平。评价伴随药物的使用情况,并核对检查甲磺酸氟马替尼的用法和用量是否正确。在首次发现QTc>480 ms后,应尽快进行一次心电图(ECG)检查,如果QTc 仍>480 ms,则需重复ECG 检查,至少每日一次,直到QTc 回到<480 ms。如果QTc 在14 天内恢复到<450 ms,且较基线值延长≤20 ms,则以相同剂量继续治疗;如QTc 在450 ~ 480 ms 之间或较基线值延长>20 ms,且持续>14 天,或者重新治疗后,QTc 再次超过450 ms,但未超过480 ms,则应降低1 级剂量水平继续治疗(见【用法用量】)。如果继续治疗后,QTc 再次超过480 ms,则终止治疗。QTc>480 ms 并持续>14 天,必须终止治疗。
同类产品存在左心室射血分数(LVEF)减少或充血性心力衰竭的不良反应。本品在临床试验中尚未发现。对有心血管疾病风险或有心脏疾病的患者应严密监测,应用本品治疗的老年患者或有心脏疾病史的患者,应首先测定左心室射血分数(LVEF),在治疗期间,患者有明显的心衰症状时应全面检查,根据临床症状进行相应的治疗,同时参照【用法用量】调整治疗。
血清脂肪酶和/或淀粉酶升高
本品治疗过程中,可出现血清脂肪酶和/或淀粉酶升高,可伴有腹部症状或无症状。出现血清脂肪酶和/或淀粉酶升高时,应首先停药观察,并完善腹部CT 检查,以排除胰腺病变,建议有胰腺炎病史的患者慎用。使用本品时应定期监测血清脂肪酶和淀粉酶,如果出现2级及以上的血清脂肪酶和/或淀粉酶升高,在第1 次发生时,应立即停药观察,在恢复到≤1级后,降低1 级剂量水平继续治疗(见【用法用量】);当第2 次发生或恢复到≤1 级的时间
超过28 天,应终止治疗。
出血
在血液系统恶性疾病中,出血是常见的并发症,可能是由于血小板减少,或血小板功能异常造成的。服用本品的患者中,报告了与药物相关的出血事件。3 级及以上的出血包括月经量过多、子宫出血、大脑出血,其他出血表现包括瘀斑、血尿。如患者需要服用抑制血小板功能的药物或抗凝药,应谨慎。
液体潴留
同类其他产品存在严重液体潴留的不良反应。本品的临床试验中,受试者发生的液体潴留主要表现为浅表水肿,如面部水肿、眼睑浮肿、眼睑水肿等,均为1 级(见【不良反应】)。
在服用本品过程中,建议监测体重,出现非预期的快速体重增加,需要警惕液体潴留的可能,建议及时就医明确诊断。液体潴留可以加重或导致心衰,目前尚无严重心衰患者(按纽约心脏学会分类法的Ⅲ~Ⅳ级)临床应用甲磺酸氟马替尼的经验。有心脏病、心力衰竭风险因素或肾衰竭病史的患者慎用本品。青光眼患者建议慎用。
低磷血症
接受甲磺酸氟马替尼治疗的患者,常发生电解质异常,其中最常见为血磷降低(见【不良反应】)。用药期间如发生1~2 级的低磷血症,注意密切监测,无需特殊处理;如发生≥3级低磷血症(<2.0 mg/dL 或<0.6 mmol/L),建议停药观察,并补充磷酸盐,在恢复到≤2 级后,可以相同剂量继续治疗;如再次发生,以相同方式进行处理,直到恢复到≤2 级后,建议降低1 级剂量水平(见【用法用量】)继续治疗;如第3 次发生,应终止治疗。
【特殊人群】
肝功能损害
肝功能损害者慎用本品。目前尚无严重肝功能损害患者使用600mg/天剂量的数据资料。
轻、中度肝功能损害者推荐使用最大剂量600mg/天。严重肝功能损害者,在经医生评估获益大于风险后,才能谨慎使用甲磺酸氟马替尼。
肾功能损害
尚未在肾功能损害患者中进行临床研究。本品及其代谢产物只有少部分经肾排泄,预期肾功能损害患者并不会出现总体清除率的降低,建议在医生指导下使用。
对驾驶和操作机器能力的影响
尚未进行研究来评价甲磺酸氟马替尼对驾驶和操作机器能力的影响。由于可能出现乏力、头晕、眩晕等不良反应,建议患者在服用本品期间驾驶或操作机器时应谨慎。
妊娠
目前尚缺乏孕妇使用甲磺酸氟马替尼的临床资料,对胎儿可能的毒性目前不详。仅在预期获益超过胎儿潜在风险时,可在妊娠期间使用。如妊娠期间服用甲磺酸氟马替尼,必须告知其对胎儿可能的危害。育龄期妇女在服用甲磺酸氟马替尼期间,建议同时采取有效的避孕措施。
哺乳期妇女
目前尚缺乏甲磺酸氟马替尼是否经人乳汁排泄的资料。
生殖力
目前尚缺乏甲磺酸氟马替尼对于男性和女性生育能力影响的资料。
目前尚缺乏18 岁以下患者使用甲磺酸氟马替尼的安全性和有效性资料。
对老年患者无需因为年龄因素进行剂量调整。
尚未在人体进行药物相互作用的研究。
非临床研究结果显示,CYP3A4 是氟马替尼的主要代谢酶,同时本品对CYP3A4 酶的抑制具有时间依赖性。临床治疗期间应慎用对CYP3A4 酶有强诱导作用(如利福平、卡马西平和苯妥英钠等)和强抑制作用(如克拉霉素等大环内酯类抗菌药物、伊曲康唑等三唑类抗真菌药物和抗HIV 药洛匹那韦等蛋白酶抑制剂)的药物,请在医生指导下使用。
尚无本品过量用药后出现特殊症状和体征的报告及相关临床治疗经验。若发生药物过量,应对患者进行密切监护,给予对症治疗。
在Ⅰ期耐受性临床研究中,有17 例CML 慢性期患者暴露在800mg 剂量水平及以上(包括每日1 次和每日2 次给药方式),3 级及以上不良反应有血液学毒性(白细胞降低2 例、中性粒细胞降低2 例、血小板降低2 例和血红蛋白降低1 例)、胃肠道反应(腹泻3 例)和肝功能异常(γ-谷氨酰转移酶升高1 例),这些不良反应经对症处理后,患者均恢复正常。
慢性髓性白血病慢性期(CML-CP)Ⅲ期临床研究(HS-10096-301)
该研究是在Ph+ CML-CP 患者中进行的一项多中心、随机、开放、以伊马替尼为阳性对照的Ⅲ期临床试验。研究共纳入393 例患者(全分析集,FAS),其中196 例患者接受氟马替尼600mg/天口服治疗;197 例患者接受伊马替尼400mg/天口服治疗;均治疗12 个周期。
中位年龄氟马替尼组为44.9 岁,伊马替尼组为45.2 岁;男性比例两组分别为64.3%和60.4%;Sokal 评分两组比例相似(低危:26.0% vs 26.4%;中危:67.9% vs 66.5%;高危:6.1% vs 7.1%)。
氟马替尼组中位治疗时间为335.0 天,伊马替尼组为334.5 天;中位随访时间分别为336 天和335 天。
结果显示氟马替尼组的6 周期主要分子学缓解率(MMR%)高于伊马替尼组[FAS:33.67% vs 18.27%,P=0.0005,率差(95%CI): 15.40% (6.86%~23.94%)]。12 周期MMR%氟马替尼组高于伊马替尼组[FAS:48.47% vs 32.99%,P=0.0021,率差(95%CI): 15.47%(5.88%~25.07%)]。氟马替尼组和伊马替尼组随机至主要分子学缓解(MMR)的中位时间分别为8.5 个月和11.3 个月,氟马替尼组早于伊马替尼组发生(P=0.0008)。
在完全细胞遗传学缓解率(CCyR%)方面,氟马替尼组和伊马替尼组在3 周期末分别为41.84%和34.52%;在6 周期末两组分别为60.71%和49.75%;在12 周期末两组分别为65.31%和60.41%。在完全分子学缓解率(CMR%)上,氟马替尼组和伊马替尼组在6 周期末分别为8.67%和3.55%;在12 周期末分别为20.92%和9.64%。
氟马替尼组和伊马替尼组的中位无进展生存期、中位无事件生存期和中位无转化生存期在访视至12 周期末时均未达到。
药理作用
甲磺酸氟马替尼在分子水平对Bcr-Abl 酪氨酸激酶磷酸化抑制作用的IC50 为11 nM;对P210 Bcr-Abl 表达阳性的白血病细胞(K562、KU812)增殖的抑制作用IC50 为6-8 nM,对P210 Bcr-Abl 表达阴性的肿瘤细胞(人早幼粒白血病细胞HL-60、人组织细胞淋巴瘤细胞U-937)、表达生长因子受体(PDGFR)的人非小细胞肺癌A549 细胞、人结肠癌Ls174t 细胞、人表皮样癌A431 细胞均未见明显抑制作用。
体外药效试验结果显示,甲磺酸氟马替尼代谢产物N-去甲基代谢物(M1)对Bcr-Abl抑制作用的IC50 为16.6 nM,对K562 细胞增殖抑制作用IC50 为3 nM (甲磺酸氟马替尼为1nM);甲磺酸氟马替尼酰胺键水解羧酸代谢物(M3)未见明显酪氨酸激酶抑制活性。
毒理研究
遗传毒性
甲磺酸氟马替尼Ames 试验、中国仓鼠肺成纤维细胞(CHL)染色体畸变试验、小鼠骨髓微核试验结果均为阴性。
生殖毒性
大鼠生育力与早期胚胎发育毒性试验中,经口给予甲磺酸氟马替尼20、60、120mg/kg。
结果显示,60mg/kg 及以上剂量组试验动物吸收胎、有吸收胎窝数和着床后总丢失增加,雌雄鼠生育力的NOAEL 为120 mg/kg(按体表面积计算,约为人推荐口服起始剂量的1.9 倍),对早期胚胎发育的NOAEL 为20 mg/kg(按体表面积计算,约为人推荐口服起始剂量的0.32倍)。
大鼠胚胎-胎仔发育毒性试验中,妊娠大鼠经口给予甲磺酸氟马替尼60、200、600mg/kg。
200mg/kg 剂量组胎仔可见露脑、腹裂和卷尾,颞骨骨化不全,单侧肾脏缺失,肾盂扩张。
600mg/kg 剂量组可见母体死亡,着床后丢失数、总吸收胎数、早期吸收胎数和晚期吸收胎数均升高,胎仔存活数降低;胎仔可见外观畸形(露脑、伸舌)和骨骼畸形(顶骨缺失、囟门扩大、间顶骨异形、下枕骨异形、颞骨异形、蝶骨异形、胸骨柄与胸骨节融合、肋/软肋融合、棒状肋、软肋增生/增厚、软肋与胸骨交汇处异常、肩胛骨异形、肩胛骨单侧异形、颈椎椎弓分离),胎仔胸椎、骶椎、尾椎、肋骨、胸骨节、近端指骨、远端指骨和远端趾骨的骨化点数显著降低。大鼠胚胎-胎仔发育毒性试验NOAEL 为60mg/kg(按体表面积计算,约为人推荐口服起始剂量的0.97 倍)。
致癌性
甲磺酸氟马替尼尚未进行致癌性试验。
吸收
单次给予甲磺酸氟马替尼片400mg 或600mg 剂量后,氟马替尼在慢性粒细胞白血病慢性期患者体内吸收迅速,Tmax 中位值均为2.00h,Cmax 分别为36.674±12.9515ng/mL 和63.583±51.6045ng/mL,AUC0-t 分别为549.7808±189.8746h*ng/mL 和771.1241±548.1418h*ng/mL; N-去甲基代谢物M1 的Tmax 中位值约为1.00~1.98h,Cmax 分别为17.830± 15.7468ng/mL 和20.917±18.2528ng/mL,AUC0-t 分别为125.7117±50.2923h*ng/mL 和156.6350±93.9940h*ng/mL;水解代谢产物M3 的Tmax 中位值均为2.00h,Cmax 分别为7.369±1.8057ng/mL 和8.824±3.5395ng/mL,AUC0-t 分别为73.0872±27.2883h*ng/mL 和81.3913±39.6832h*ng/mL。
多次给药后体内有一定的蓄积,多次口服甲磺酸氟马替尼片400mg 或600mg 剂量达稳态后,血浆中氟马替尼、N-去甲基代谢物M1 和水解代谢产物M3 的Css,max 和AUCss 随剂量的增加而增加。
在进食高脂肪餐后,口服甲磺酸氟马替尼片400mg,食物对氟马替尼和代谢物氟马替尼-M1 的药动学行为有影响,高脂饮食会增加氟马替尼和代谢物氟马替尼-M1 的峰浓度和系统暴露量,氟马替尼AUC0-∞约为空腹给药的167%,Cmax 约为空腹给药的282%;代谢物氟马替尼-M1 的AUC0-∞约为空腹给药的164%,Cmax 约为空腹给药的189%;食物对代谢物氟马替尼-M3 的药动学行为有影响,高脂饮食会减少氟马替尼-M3 的峰浓度和系统暴露量,餐后
AUC0-∞约为空腹给药的97%,Cmax 约为空腹给药的63%。
分布
体外试验显示氟马替尼体外与人的血浆蛋白结合率平均为89.4%,口服给药后在体内分布也较广,分布容积大。
代谢
氟马替尼在血浆中主要以原形药物形式存在,此外存在的主要代谢物形式为N-去甲基化代谢物M1 和酰胺键水解代谢物M3,代谢物M1 的稳态血浆暴露量约为原形药物的20%,代谢物M3 的稳态血浆暴露量约为原形药物的10%。氧化、水解后乙酰化和氧化、以及葡萄糖醛酸结合物等其它代谢物浓度均低于原形药物的10%。
单次给予甲磺酸氟马替尼片400mg 和600mg 剂量后,氟马替尼在慢性粒细胞白血病慢性期患者体内平均血浆消除半衰期(t1/2)为16.01~17.21h;N-去甲基代谢物M1 的平均血浆消除半衰期(t1/2)为18.92~19.21h;水解代谢产物M3 的平均血浆消除半衰期(t1/2)为7.63~8.66h。
CYP3A4 是氟马替尼的主要代谢酶,同时本品对CYP3A4 酶的抑制具有时间依赖性。
排泄
患者单次口服360~800 mg 甲磺酸氟马替尼,原形药物在血浆中呈双相消除,其中快消除相半衰期t1/2α 为1.29~1.89 h,慢消除相半衰期t1/2β 为16.2~22.8 h。各剂量组患者单次及连续口服甲磺酸氟马替尼第28 天,服药后24 h 内5 种待测物的尿中总累积排泄量分别占给药剂量的0.939±0.495%和1.208±0.446%,其中以原形、M1 和M3 为主。粪中原形药物排泄量约占给药剂量的50%以上。
特殊人群
本品尚未开展在肝功能受损、肾功能受损等特殊患者中的药代动力学研究。
密封,在30℃以下保存。
(1)0.1g:铝塑包装,10 片/板×1 板/盒。
(2)0.2g:铝塑包装,10 片/板×3 板/盒。
24 个月。
YBH02562019
(1)0.1g:国药准字H20190032
(2)0.2g:国药准字H20190033

甲磺酸氟马替尼片
豪森昕福
Flumatinib Mesylate Tablets
Jia Huang Suan Fu Ma Ti Ni Pian
本品主要成份为甲磺酸氟马替尼。
化学名称:N-[6-甲基-5-[[4-(吡啶-3-基)嘧啶-2-基]氨基]吡啶-3-基]-4-[(4-甲基哌嗪-1-基)甲基]-3-(三氟甲基)苯甲酰胺甲磺酸盐
【化学结构式】
分子式:C29H29F3N8O·CH4O3S
分子量:658.69
本品为薄膜衣片,除去包衣后显白色至淡黄色。
Bcr-abl 酪氨酸激酶抑制剂
本品用于治疗费城染色体阳性的慢性髓性白血病(Ph+ CML)慢性期成人患者。
(1)0.1g ;(2)0.2g(以甲磺酸氟马替尼计)
本品应当在对慢性髓性白血病(CML)患者有治疗经验的医师指导下使用。
本品为口服给药,推荐剂量为600mg,每天1 次(qd),直至疾病进展或出现不可耐受的不良反应。
应空腹给药(服药前2 小时和服药后1 小时期间不要饮食),建议每天大致同一时间服用药物,吞咽完整药片,并用一整杯水送服,不要咀嚼或压碎。
只要患者受益,本品治疗应持续进行。
【发生不良反应时的剂量调整】
骨髓抑制:
在本品使用过程中,可以通过中断给药、降低剂量或终止治疗等方式处理骨髓抑制,必要时给予输注血小板和红细胞。发生中性粒细胞减少或血小板减少时的剂量调整见表1。
表1 血液学毒性导致的停药和/或药物减量

非血液学不良反应:
如果在本品用药过程中发生了3 级及以上或部分特定的2 级不良反应,应暂停治疗,直至不良反应恢复正常后可继续原剂量或降低剂量治疗。具体见表2。
表2 非血液学毒性导致的停药和/或药物减量

本说明书描述了在临床试验中观察到的判断为可能由甲磺酸氟马替尼引起的不良反应及其近似的发生率。由于临床试验是在各种不同条件下进行的,在一个临床试验中观察到的不良反应发生率不能与另一个临床试验中观察到的不良反应发生率直接比较,也可能不能反映临床实践中的实际发生率。
迄今共获得了来自6 项临床试验总计420 例受试者暴露于本品的安全性数据,汇总了其中总计245 例接受本品剂量为600mg 每天1 次口服用药方案的Ph+ CML 慢性期成人患者的安全性数据。常见不良反应(≥2%)及严重程度≥3 级的不良反应1 包括:
血液及淋巴系统异常:血小板减少(51.4%),白细胞减少(30.2%),中性粒细胞减少(30.2%),贫血(16.3%),淋巴细胞减少(2.0%);≥3 级的不良反应包括血小板减少(25.3%),中性粒细胞减少(17.6%),白细胞减少(9.8%),贫血(4.5%),淋巴细胞减少(1.2%);
胃肠系统异常:腹泻(35.1%),腹痛(14.3%),呕吐(12.2%),恶心(8.6%),腹部不适(2.9%),牙疼(2.9%);≥3 级的不良反应为腹泻(0.4%);
肝胆系统异常:丙氨酸氨基转移酶升高(22.9%),天门冬氨酸氨基转移酶升高(13.9%),血胆红素升高(11.4%),γ-谷氨酰转移酶升高(8.2%);≥3 级的不良反应包括丙氨酸氨基转移酶升高(4.1%),天门冬氨酸氨基转移酶升高(1.6%),γ-谷氨酰转移酶升高(0.8%),血胆红素升高(0.4%);
代谢及营养类异常:血磷降低(11.0%),血钙降低(7.8%),血尿酸升高(6.9%),血甘油三酯升高(4.9%),血钾降低(4.5%),血糖升高(3.7%),血胆固醇升高(2.0%);≥3 级的不良反应包括血磷降低(1.2%),血尿酸升高(0.8%),血钾降低(0.8%),血甘油三酯升高(0.4%);
感染和传染:上呼吸道感染(14.3%),肺部感染(2.4%),尿路感染(2.0%);≥3级的不良反应为肺部感染(0.4%);
全身性异常:乏力(5.3%),发热(3.7%),液体潴留(3.7%),胸部不适(3.3%);≥3 级的不良反应为胸部不适(0.4%);
肌肉骨骼及结缔组织异常:关节痛(4.1%),肌痛(2.4%),肢体疼痛(2.4%),背痛(2.0%);≥3 级的不良反应为背痛(0.4%);
皮肤及皮下组织异常:皮疹(5.7%),瘙痒(3.7%);无≥3 级的不良反应;
肾脏及泌尿系统异常:血肌酐升高(6.1%);≥3 级的不良反应为血肌酐升高(0.4%);
呼吸系统、胸及纵隔异常:咳嗽(5.3%);无≥3 级的不良反应;
神经系统异常:头晕(4.5%),头痛(3.7%);无≥3 级的不良反应;
心脏异常:窦性心动过缓(3.3%);无≥3 级的不良反应;
耳及迷路类异常:眩晕(2.0%);≥3 级的不良反应为眩晕(0.4%);
血管与淋巴管类异常:高血压(2.0%);≥3 级的不良反应为高血压(0.4%);
其他检查异常:血清脂肪酶升高(11.0%),心电图检查异常2(7.8%),血清淀粉酶升高(6.5%),血肌酸磷酸激酶升高(4.1%),血碱性磷酸酶升高(3.7%),血乳酸脱氢酶升高(2.4%),其中,≥3 级的不良反应包括血清脂肪酶升高(4.9%)和血清淀粉酶升高(1.2%)
注:1 指研究者判断为除肯定无关之外的不良事件;2 包括窦性心动过缓、心动过缓、室上性期外收缩、房性心动过速、室性期外收缩、阵发性心律失常、窦性心动过速、心电图 Q 波异常、心电图 ST 段压低、心电图 T 波异常和心电图高电压
详见说明书。
对本品活性成份或任何一种辅料过敏者,禁用本品。
骨髓抑制
骨髓抑制十分常见于使用本品治疗的患者(见【不良反应】)。在本品治疗的第1 个月,宜每周检测一次全血细胞计数,第2 个月每2 周检测一次全血细胞计数,之后可每个月检测一次全血细胞计数,或视需要而定。发生严重中性粒细胞减少或血小板减少时,应调整剂量(见【用法用量】)。若为3~4 级贫血,一般不需停药或降低剂量。
肝功能异常
开始治疗前应检查肝功能(转氨酶、胆红素和碱性磷酸酶),随后每月检查一次或根据临床需要监测,必要时应调整剂量(见【用法用量】)。对轻、中、重度肝功能损害患者应监测其肝功能。
如果高胆红素症是间接胆红素升高引起的(即直接胆红素≤1.5×ULN),需注意排除溶血性疾病,并监测血清淀粉酶和脂肪酶水平。在淀粉酶和脂肪酶均正常的情况下,可以相同剂量继续治疗,治疗期间注意监测。
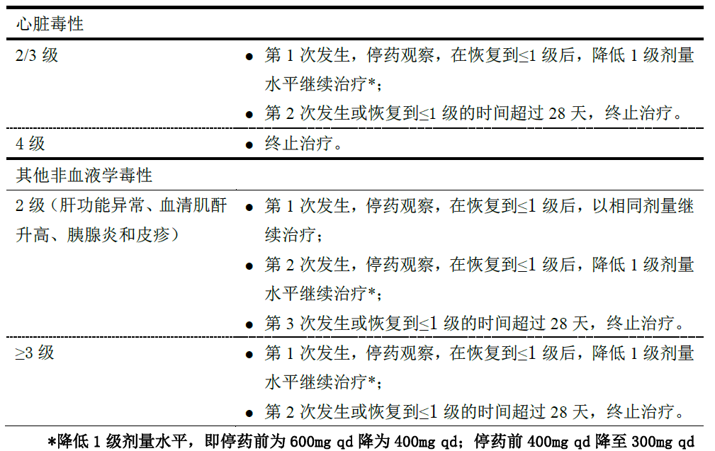
心脏毒性
本品存在心脏毒性,主要表现为心律失常。出现2 级及以上不良反应时,应及时暂停给药、降低剂量或终止治疗(见【用法用量】)。
本品临床试验中未发生QT 间期延长,同类药物有QT 间期延长的不良反应报道,因此这可能是潜在的安全性风险,需在用药过程中密切观察。一旦出现QT 间期延长,应首先暂停用药,检测血钾、血镁浓度,如低于正常值下限,补钾/镁至正常水平。评价伴随药物的使用情况,并核对检查甲磺酸氟马替尼的用法和用量是否正确。在首次发现QTc>480 ms后,应尽快进行一次心电图(ECG)检查,如果QTc 仍>480 ms,则需重复ECG 检查,至少每日一次,直到QTc 回到<480 ms。如果QTc 在14 天内恢复到<450 ms,且较基线值延长≤20 ms,则以相同剂量继续治疗;如QTc 在450 ~ 480 ms 之间或较基线值延长>20 ms,且持续>14 天,或者重新治疗后,QTc 再次超过450 ms,但未超过480 ms,则应降低1 级剂量水平继续治疗(见【用法用量】)。如果继续治疗后,QTc 再次超过480 ms,则终止治疗。QTc>480 ms 并持续>14 天,必须终止治疗。
同类产品存在左心室射血分数(LVEF)减少或充血性心力衰竭的不良反应。本品在临床试验中尚未发现。对有心血管疾病风险或有心脏疾病的患者应严密监测,应用本品治疗的老年患者或有心脏疾病史的患者,应首先测定左心室射血分数(LVEF),在治疗期间,患者有明显的心衰症状时应全面检查,根据临床症状进行相应的治疗,同时参照【用法用量】调整治疗。
血清脂肪酶和/或淀粉酶升高
本品治疗过程中,可出现血清脂肪酶和/或淀粉酶升高,可伴有腹部症状或无症状。出现血清脂肪酶和/或淀粉酶升高时,应首先停药观察,并完善腹部CT 检查,以排除胰腺病变,建议有胰腺炎病史的患者慎用。使用本品时应定期监测血清脂肪酶和淀粉酶,如果出现2级及以上的血清脂肪酶和/或淀粉酶升高,在第1 次发生时,应立即停药观察,在恢复到≤1级后,降低1 级剂量水平继续治疗(见【用法用量】);当第2 次发生或恢复到≤1 级的时间
超过28 天,应终止治疗。
出血
在血液系统恶性疾病中,出血是常见的并发症,可能是由于血小板减少,或血小板功能异常造成的。服用本品的患者中,报告了与药物相关的出血事件。3 级及以上的出血包括月经量过多、子宫出血、大脑出血,其他出血表现包括瘀斑、血尿。如患者需要服用抑制血小板功能的药物或抗凝药,应谨慎。
液体潴留
同类其他产品存在严重液体潴留的不良反应。本品的临床试验中,受试者发生的液体潴留主要表现为浅表水肿,如面部水肿、眼睑浮肿、眼睑水肿等,均为1 级(见【不良反应】)。
在服用本品过程中,建议监测体重,出现非预期的快速体重增加,需要警惕液体潴留的可能,建议及时就医明确诊断。液体潴留可以加重或导致心衰,目前尚无严重心衰患者(按纽约心脏学会分类法的Ⅲ~Ⅳ级)临床应用甲磺酸氟马替尼的经验。有心脏病、心力衰竭风险因素或肾衰竭病史的患者慎用本品。青光眼患者建议慎用。
低磷血症
接受甲磺酸氟马替尼治疗的患者,常发生电解质异常,其中最常见为血磷降低(见【不良反应】)。用药期间如发生1~2 级的低磷血症,注意密切监测,无需特殊处理;如发生≥3级低磷血症(<2.0 mg/dL 或<0.6 mmol/L),建议停药观察,并补充磷酸盐,在恢复到≤2 级后,可以相同剂量继续治疗;如再次发生,以相同方式进行处理,直到恢复到≤2 级后,建议降低1 级剂量水平(见【用法用量】)继续治疗;如第3 次发生,应终止治疗。
【特殊人群】
肝功能损害
肝功能损害者慎用本品。目前尚无严重肝功能损害患者使用600mg/天剂量的数据资料。
轻、中度肝功能损害者推荐使用最大剂量600mg/天。严重肝功能损害者,在经医生评估获益大于风险后,才能谨慎使用甲磺酸氟马替尼。
肾功能损害
尚未在肾功能损害患者中进行临床研究。本品及其代谢产物只有少部分经肾排泄,预期肾功能损害患者并不会出现总体清除率的降低,建议在医生指导下使用。
对驾驶和操作机器能力的影响
尚未进行研究来评价甲磺酸氟马替尼对驾驶和操作机器能力的影响。由于可能出现乏力、头晕、眩晕等不良反应,建议患者在服用本品期间驾驶或操作机器时应谨慎。
妊娠
目前尚缺乏孕妇使用甲磺酸氟马替尼的临床资料,对胎儿可能的毒性目前不详。仅在预期获益超过胎儿潜在风险时,可在妊娠期间使用。如妊娠期间服用甲磺酸氟马替尼,必须告知其对胎儿可能的危害。育龄期妇女在服用甲磺酸氟马替尼期间,建议同时采取有效的避孕措施。
哺乳期妇女
目前尚缺乏甲磺酸氟马替尼是否经人乳汁排泄的资料。
生殖力
目前尚缺乏甲磺酸氟马替尼对于男性和女性生育能力影响的资料。
目前尚缺乏18 岁以下患者使用甲磺酸氟马替尼的安全性和有效性资料。
对老年患者无需因为年龄因素进行剂量调整。
尚未在人体进行药物相互作用的研究。
非临床研究结果显示,CYP3A4 是氟马替尼的主要代谢酶,同时本品对CYP3A4 酶的抑制具有时间依赖性。临床治疗期间应慎用对CYP3A4 酶有强诱导作用(如利福平、卡马西平和苯妥英钠等)和强抑制作用(如克拉霉素等大环内酯类抗菌药物、伊曲康唑等三唑类抗真菌药物和抗HIV 药洛匹那韦等蛋白酶抑制剂)的药物,请在医生指导下使用。
尚无本品过量用药后出现特殊症状和体征的报告及相关临床治疗经验。若发生药物过量,应对患者进行密切监护,给予对症治疗。
在Ⅰ期耐受性临床研究中,有17 例CML 慢性期患者暴露在800mg 剂量水平及以上(包括每日1 次和每日2 次给药方式),3 级及以上不良反应有血液学毒性(白细胞降低2 例、中性粒细胞降低2 例、血小板降低2 例和血红蛋白降低1 例)、胃肠道反应(腹泻3 例)和肝功能异常(γ-谷氨酰转移酶升高1 例),这些不良反应经对症处理后,患者均恢复正常。
慢性髓性白血病慢性期(CML-CP)Ⅲ期临床研究(HS-10096-301)
该研究是在Ph+ CML-CP 患者中进行的一项多中心、随机、开放、以伊马替尼为阳性对照的Ⅲ期临床试验。研究共纳入393 例患者(全分析集,FAS),其中196 例患者接受氟马替尼600mg/天口服治疗;197 例患者接受伊马替尼400mg/天口服治疗;均治疗12 个周期。
中位年龄氟马替尼组为44.9 岁,伊马替尼组为45.2 岁;男性比例两组分别为64.3%和60.4%;Sokal 评分两组比例相似(低危:26.0% vs 26.4%;中危:67.9% vs 66.5%;高危:6.1% vs 7.1%)。
氟马替尼组中位治疗时间为335.0 天,伊马替尼组为334.5 天;中位随访时间分别为336 天和335 天。
结果显示氟马替尼组的6 周期主要分子学缓解率(MMR%)高于伊马替尼组[FAS:33.67% vs 18.27%,P=0.0005,率差(95%CI): 15.40% (6.86%~23.94%)]。12 周期MMR%氟马替尼组高于伊马替尼组[FAS:48.47% vs 32.99%,P=0.0021,率差(95%CI): 15.47%(5.88%~25.07%)]。氟马替尼组和伊马替尼组随机至主要分子学缓解(MMR)的中位时间分别为8.5 个月和11.3 个月,氟马替尼组早于伊马替尼组发生(P=0.0008)。
在完全细胞遗传学缓解率(CCyR%)方面,氟马替尼组和伊马替尼组在3 周期末分别为41.84%和34.52%;在6 周期末两组分别为60.71%和49.75%;在12 周期末两组分别为65.31%和60.41%。在完全分子学缓解率(CMR%)上,氟马替尼组和伊马替尼组在6 周期末分别为8.67%和3.55%;在12 周期末分别为20.92%和9.64%。
氟马替尼组和伊马替尼组的中位无进展生存期、中位无事件生存期和中位无转化生存期在访视至12 周期末时均未达到。
药理作用
甲磺酸氟马替尼在分子水平对Bcr-Abl 酪氨酸激酶磷酸化抑制作用的IC50 为11 nM;对P210 Bcr-Abl 表达阳性的白血病细胞(K562、KU812)增殖的抑制作用IC50 为6-8 nM,对P210 Bcr-Abl 表达阴性的肿瘤细胞(人早幼粒白血病细胞HL-60、人组织细胞淋巴瘤细胞U-937)、表达生长因子受体(PDGFR)的人非小细胞肺癌A549 细胞、人结肠癌Ls174t 细胞、人表皮样癌A431 细胞均未见明显抑制作用。
体外药效试验结果显示,甲磺酸氟马替尼代谢产物N-去甲基代谢物(M1)对Bcr-Abl抑制作用的IC50 为16.6 nM,对K562 细胞增殖抑制作用IC50 为3 nM (甲磺酸氟马替尼为1nM);甲磺酸氟马替尼酰胺键水解羧酸代谢物(M3)未见明显酪氨酸激酶抑制活性。
毒理研究
遗传毒性
甲磺酸氟马替尼Ames 试验、中国仓鼠肺成纤维细胞(CHL)染色体畸变试验、小鼠骨髓微核试验结果均为阴性。
生殖毒性
大鼠生育力与早期胚胎发育毒性试验中,经口给予甲磺酸氟马替尼20、60、120mg/kg。
结果显示,60mg/kg 及以上剂量组试验动物吸收胎、有吸收胎窝数和着床后总丢失增加,雌雄鼠生育力的NOAEL 为120 mg/kg(按体表面积计算,约为人推荐口服起始剂量的1.9 倍),对早期胚胎发育的NOAEL 为20 mg/kg(按体表面积计算,约为人推荐口服起始剂量的0.32倍)。
大鼠胚胎-胎仔发育毒性试验中,妊娠大鼠经口给予甲磺酸氟马替尼60、200、600mg/kg。
200mg/kg 剂量组胎仔可见露脑、腹裂和卷尾,颞骨骨化不全,单侧肾脏缺失,肾盂扩张。
600mg/kg 剂量组可见母体死亡,着床后丢失数、总吸收胎数、早期吸收胎数和晚期吸收胎数均升高,胎仔存活数降低;胎仔可见外观畸形(露脑、伸舌)和骨骼畸形(顶骨缺失、囟门扩大、间顶骨异形、下枕骨异形、颞骨异形、蝶骨异形、胸骨柄与胸骨节融合、肋/软肋融合、棒状肋、软肋增生/增厚、软肋与胸骨交汇处异常、肩胛骨异形、肩胛骨单侧异形、颈椎椎弓分离),胎仔胸椎、骶椎、尾椎、肋骨、胸骨节、近端指骨、远端指骨和远端趾骨的骨化点数显著降低。大鼠胚胎-胎仔发育毒性试验NOAEL 为60mg/kg(按体表面积计算,约为人推荐口服起始剂量的0.97 倍)。
致癌性
甲磺酸氟马替尼尚未进行致癌性试验。
吸收
单次给予甲磺酸氟马替尼片400mg 或600mg 剂量后,氟马替尼在慢性粒细胞白血病慢性期患者体内吸收迅速,Tmax 中位值均为2.00h,Cmax 分别为36.674±12.9515ng/mL 和63.583±51.6045ng/mL,AUC0-t 分别为549.7808±189.8746h*ng/mL 和771.1241±548.1418h*ng/mL; N-去甲基代谢物M1 的Tmax 中位值约为1.00~1.98h,Cmax 分别为17.830± 15.7468ng/mL 和20.917±18.2528ng/mL,AUC0-t 分别为125.7117±50.2923h*ng/mL 和156.6350±93.9940h*ng/mL;水解代谢产物M3 的Tmax 中位值均为2.00h,Cmax 分别为7.369±1.8057ng/mL 和8.824±3.5395ng/mL,AUC0-t 分别为73.0872±27.2883h*ng/mL 和81.3913±39.6832h*ng/mL。
多次给药后体内有一定的蓄积,多次口服甲磺酸氟马替尼片400mg 或600mg 剂量达稳态后,血浆中氟马替尼、N-去甲基代谢物M1 和水解代谢产物M3 的Css,max 和AUCss 随剂量的增加而增加。
在进食高脂肪餐后,口服甲磺酸氟马替尼片400mg,食物对氟马替尼和代谢物氟马替尼-M1 的药动学行为有影响,高脂饮食会增加氟马替尼和代谢物氟马替尼-M1 的峰浓度和系统暴露量,氟马替尼AUC0-∞约为空腹给药的167%,Cmax 约为空腹给药的282%;代谢物氟马替尼-M1 的AUC0-∞约为空腹给药的164%,Cmax 约为空腹给药的189%;食物对代谢物氟马替尼-M3 的药动学行为有影响,高脂饮食会减少氟马替尼-M3 的峰浓度和系统暴露量,餐后
AUC0-∞约为空腹给药的97%,Cmax 约为空腹给药的63%。
分布
体外试验显示氟马替尼体外与人的血浆蛋白结合率平均为89.4%,口服给药后在体内分布也较广,分布容积大。
代谢
氟马替尼在血浆中主要以原形药物形式存在,此外存在的主要代谢物形式为N-去甲基化代谢物M1 和酰胺键水解代谢物M3,代谢物M1 的稳态血浆暴露量约为原形药物的20%,代谢物M3 的稳态血浆暴露量约为原形药物的10%。氧化、水解后乙酰化和氧化、以及葡萄糖醛酸结合物等其它代谢物浓度均低于原形药物的10%。
单次给予甲磺酸氟马替尼片400mg 和600mg 剂量后,氟马替尼在慢性粒细胞白血病慢性期患者体内平均血浆消除半衰期(t1/2)为16.01~17.21h;N-去甲基代谢物M1 的平均血浆消除半衰期(t1/2)为18.92~19.21h;水解代谢产物M3 的平均血浆消除半衰期(t1/2)为7.63~8.66h。
CYP3A4 是氟马替尼的主要代谢酶,同时本品对CYP3A4 酶的抑制具有时间依赖性。
排泄
患者单次口服360~800 mg 甲磺酸氟马替尼,原形药物在血浆中呈双相消除,其中快消除相半衰期t1/2α 为1.29~1.89 h,慢消除相半衰期t1/2β 为16.2~22.8 h。各剂量组患者单次及连续口服甲磺酸氟马替尼第28 天,服药后24 h 内5 种待测物的尿中总累积排泄量分别占给药剂量的0.939±0.495%和1.208±0.446%,其中以原形、M1 和M3 为主。粪中原形药物排泄量约占给药剂量的50%以上。
特殊人群
本品尚未开展在肝功能受损、肾功能受损等特殊患者中的药代动力学研究。
密封,在30℃以下保存。
(1)0.1g:铝塑包装,10 片/板×1 板/盒。
(2)0.2g:铝塑包装,10 片/板×3 板/盒。
24 个月。
YBH02562019
(1)0.1g:国药准字H20190032
(2)0.2g:国药准字H20190033


【安可坦】恩扎卢胺软胶囊(恩杂鲁胺)价格¥4650.00 购买药店 北京美信康年大
【迈吉宁】曲美替尼片0.5mg*30片价格¥3660.00,购买药店 北京美信康年大药房,使
【捷恪卫】 磷酸芦可替尼片价格¥2360.00购买药店 北京美信康年大药房 适应症
【百悦泽】泽布替尼胶囊价格¥5260.00,购买药店 北京美信康年大药房,使用说
【利普卓】奥拉帕利片价格¥3650.00 购买药店 北京美信康年大药房 适应症适用于
【君适达】昂戈瑞西单抗注射液 价格¥1860.00 购买药店北京美信康年大药房 适
【艾速达】硫酸艾玛昔替尼片 价格¥2360.00 购买药店北京美信康年大药房 适应症
【滔罗特】牛磺熊去氧胆酸胶囊 价格¥286.00 购买药店北京美信康年大药房 适应
【得利妥】利妥昔单抗注射液 价格¥1260.00 购买药店北京美信康年大药房 适应症
【和日】注射用胸腺法新(配注射器)价格¥156.50 购买药店北京美信康年大药房
【和日】注射用胸腺法新价格¥89.60 购买药店 北京美信康年大药房 适应症慢性
【生化】注射用氢化可的松琥珀酸钠 价格¥136.50/盒 购买药店北京美信康年大药
【释倍灵】普乐沙福注射液价格¥63600.00,购买药店 北京美信康年大药房,使用
【佐博伏】维莫非尼片价格¥3865.00,购买药店 北京美信康年大药房,使用说明
【恩瑞格】地拉罗司分散片价格¥630.00,购买药店 北京美信康年大药房, 使用
【泽普思】氟比洛芬巴布膏价格¥68.00,购买药店北京美信康年大药房,使用说
【择泰】注射用唑来膦酸浓溶液价格¥2160.00,购买药店 北京美信康年大药房,
【信必乐】托莱西单抗注射液 价格¥565.00 购买药店北京美信康年大药房 适应症
【九期一】甘露特钠胶囊会员价格¥365.00,购买药店 北京美信康年大药房,使用
【丰原】注射用戈那瑞林10瓶 价格¥960.00 购买药店 北京美信康年大药房 使用说
【英立达】阿昔替尼片价格¥5260.00,购买药店 北京美信康年大药房,使用说明
【和信】胸腺五肽注射液(预充式)价格¥142.60 购买药店 北京美信康年大药房
【威凡】注射用伏立康唑价格¥955.00 购买药店 北京美信康年大药房 使用说明书
【爱优特】 呋喹替尼胶囊价格¥2860.00 购买药店 北京美信康年大药房 使用说明
【爱优特】 呋喹替尼胶囊价格¥2360.00 购买药店 北京美信康年大药房 使用说明
【瑞复美】来那度胺胶囊价格¥18650.00,购买药店 北京美信康年大药房,使用说
氢溴酸加兰他敏注射液 价格¥965.00,购买药店 北京美信康年大药房,使用说明
【邦达信】注射用达托霉素价格¥1365.00,购买药店 北京美信康年大药房,使用
【飞尼妥】依维莫司片价格¥3650.00,购买药店 北京美信康年大药房,使用说明
【恩必普】丁苯酞软胶囊价格¥96.00,购买药店 北京美信康年大药房,使用说明
【欧宁】 注射用胸腺五肽价格¥36.50,购买药店 北京美信康年大药房,使用说明
福可维(盐酸安罗替尼胶囊)8mg价格¥1460,购买药店 北京美信康年大药房,使
福可维(盐酸安罗替尼胶囊)10mg价格¥1660,购买药店 北京美信康年大药房,使
【福可维】盐酸安罗替尼胶囊12mg ¥1860.00,购买药店 北京美信康年大药房,使用
【赛可瑞】克唑替尼胶囊 价格¥8960.00,购买药店 北京美信康年大药房,使用说
【吉泰瑞】马来酸阿法替尼片 价格¥1160.00,购买药店 北京美信康年大药房,
【安加维】地舒单抗注射液价格¥1260.00,购买药店 北京美信康年大药房,使用
【科望】盐酸沙丙蝶呤片价格¥6960.00,购买药店 北京美信康年大药房,使用说
【正品】索磷布韦维帕他韦片(丙通沙)(吉三代)价格¥2960.00,购买药店北京美信
庆鸿牌(宫瘤清片)价格¥45.60,购买药店北京美信康年大药房,使用说明书 活血
臌症丸价格¥289.00,购买药店北京美信康年大药房,使用说明书 利水消肿,除湿
【优立通】非布司他片价格¥56.00,购买药店 北京美信康年大药房,使用说明书
【骁悉】吗替麦考酚酯胶囊价格¥350.00,购买药店 北京美信康年大药房,使用说
【美罗华】利妥昔单抗注射液价格¥6936.00,购买药店 北京美信康年大药房,使
福斯利诺(碳酸镧咀嚼片)价格¥186.00,购买药店 北京美信康年大药房,使用说
【恩莱瑞】 枸橼酸伊沙佐米胶囊价格¥10600.00,购买药店 北京美信康年大药房,
【美罗华】利妥昔单抗注射液价格¥2026.00,购买药店 北京美信康年大药房,使
【恩莱瑞】 枸橼酸伊沙佐米胶囊价格¥13600.00,购买药店 北京美信康年大药房,
|
产品名称 安可坦 通用名:恩扎卢胺软胶囊 剂型:软胶囊/盒 规格:40mg*112粒 零售价:4650.00元/盒 会员价:4600.00元/盒 生产企业:美国 安斯泰来 Catalent |
产品名称 迈吉宁 通用名:曲美替尼片 剂型:片/盒 规格:0.5mg*30片 零售价:3660.00元/盒 会员价:3650.00元/盒 生产企业:诺华制药 |
产品名称 捷恪卫 通用名:磷酸芦可替尼片 剂型:片/盒 规格:5mg*60片 零售价:2360.00元/盒 会员价:2350.00元/盒 生产企业: Novartis Pharma Stein AG |
友情链接