
警告:接受本品治疗的患者中已出现过肝毒性、肝衰竭及死亡。在开始本品治疗之前以及每次给药之前应监测肝功能,根据需要调整剂量或永久性终止治疗。本品可能会导致左心室射血分数(LVEF)降低。开始治疗前应评估左心室射血分数,根据需要进行监测并暂停给药或终止治疗。胚胎-胎儿毒性:妊娠期间暴露于本品会导致胚胎-胎儿伤害。应告知患者相关风险以及需要采取有效避孕措施
商品名称:赫赛莱
活性成份:恩美曲妥珠单抗
恩美曲妥珠单抗是一种靶向HER2的抗体-药物偶联物(ADC),含有人源化抗-HER2IgG1曲妥珠单抗,该抗体通过稳定的硫醚连接体MCC(4-[N-马来酰亚胺甲基]环己烷-1-羧酸酯)与微管抑制药物DM1(美坦辛衍生物)共价结合。
分子量:约148,781Da。
赋形剂:琥珀酸、氢氧化钠、聚山梨酯20、蔗糖。
赫赛莱单药适用于接受了紫杉烷类联合曲妥珠单抗为基础的新辅助治疗后仍残存侵袭性病灶的HER2阳性早期乳腺癌患者的辅助治疗。
为防止用药错误,使用前应检查西林瓶标签,以确保正在制备和使用的药物为赫赛莱(恩美曲妥珠单抗),而非曲妥珠单抗。本品仅限于在具有丰富癌症治疗经验的医疗专业人员的监督下使用。
接受本品治疗的患者应确认为HER2阳性肿瘤,HER2阳性定义为免疫组化(IHC)评分为3+,或原位杂交法(ISH)或荧光原位杂交法(FISH)比率≥2.0。该检测必须在专业实验室进行,以确保结果的可靠性。有关检测性能和解释的完整说明,请参阅相关HER2检测分析说明书。
换用其他任何生物药品时需获得处方医生的同意。
本品须由专业医疗人员复溶和稀释,并采用静脉输注给药(参见【用法用量】中的“使用、处理和处置的特殊说明”)。不得静脉推注或快速静脉注射。
给药方案
本品推荐剂量为3.6mg/kg,采用静脉输注给药,每3周一次(21天为一个周期)。给予起始剂量时采用90分钟静脉输注。在输注期间应观察患者,并于初始剂量给药后至少90分钟内观察发热、寒战或其它输液相关反应。给药期间应密切监测输注部位,防止可能出现皮下外渗的情况(请参见【注意事项】)。如果既往输注时的耐受性良好,则给予本品的后续剂量时可采用30分钟输注,并且应在输注期间和输注后至少30分钟内对患者进行观察。如果患者出现输注相关症状,应减慢本品的输注速率或中断给药(请参见【注意事项】)。出现危及生命的输液反应时,应终止治疗。
治疗持续时间
早期乳腺癌患者应接受共14个周期的治疗,除非疾病复发或出现无法控制的毒性。
给药延迟或漏用
当遗漏一次计划给药时,应尽快给药;切勿等到下次计划周期时给药。同时应调整给药时间表,确保后续给药间隔为3周。可按照患者最近一次输注时可耐受的速率进行给药。
剂量调整
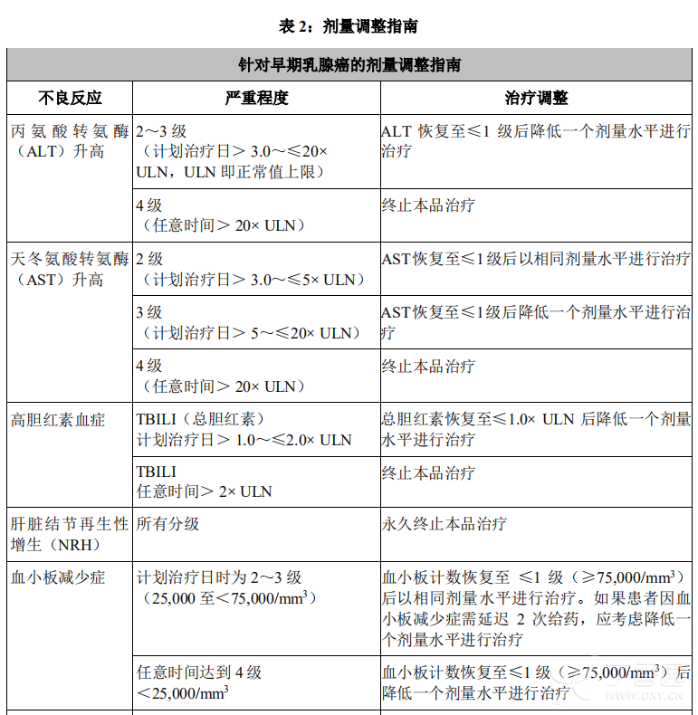
根据表1和表2中的指导进行剂量调整。对症状性不良事件的处理可能需要暂时中断给药、降低剂量或终止本品治疗。
降低剂量后,不应再增加本品剂量。




特殊人群剂量说明
儿童用药:用于18岁以下儿童和青少年的安全性和有效性尚不明确。
老年用药:大于65岁老年患者无需剂量调整,请见【老年用药】。
肾功能不全患者:轻度或中度肾功能不全患者无需剂量调整。由于药代动力学数据有限,尚无针对重度肾功能不全患者的推荐剂量(见【药代动力学】中“特殊人群中的药代动力学”)。
肝功能不全患者:轻度或中度肝损害患者无需调整本品的起始剂量(请参见【药代动力学】中“特殊人群中的药代动力学”)。尚未在重度肝损害患者中进行研究。由于已观察到本品具有肝脏毒性,故应谨慎治疗肝损害患者(请参见【注意事项】)。使用、处理和处置的特殊说明应采用适当的无菌技术。应采用适当的化疗药物制备程序。
复溶制剂中不含防腐剂,仅供一次性使用。销毁所有未用完的部分。
-使用无菌注射器,将5mL无菌注射用水缓慢注入100mg的本品西林瓶中,或将8mL无菌注射用水注入160mg的本品西林瓶中。
-轻轻旋转西林瓶直至完全溶解。切勿用力甩动。
-复溶后溶液应在2~8ºC下贮藏;24小时后丢弃未使用本品溶液。复溶溶液使用前应进行外观检查,确保无微粒物质或者变色。通常情况下,复溶溶液无可见微粒,为澄清至微乳光溶液。复溶溶液的颜色应为无色至浅棕色。如果复溶溶液含有可见微粒、浑浊或变色,则请勿使用。稀释说明:基于恩美曲妥珠单抗3.6mg/kg体重剂量,测定所需溶液体积(请参阅表1剂量降低方案):

操作时,应先从西林瓶中取出适量的溶液,然后将其添加到含有250mL0.45%氯化钠或0.9%氯化钠的输液袋中。不应使用葡萄糖(5%)溶液。使用0.45%氯化钠时,可以不使用0.2或0.22μm的管内聚醚砜(PES)滤器。如果使用0.9%氯化钠进行输注,则需要0.2或0.22μm的管内聚醚砜(PES)滤器。一旦做好输注准备,则应立即给药。如果不立即使用,输注液可在2℃~8°C的冰箱中贮藏长达24小时。贮藏期间切勿冷冻或甩动输注袋。
配伍禁忌
不应使用葡萄糖(5%)溶液,其会引起蛋白质聚集。
本品不得与其它药物混合或稀释。
未使用/过期药品的销毁
应尽量减少药物在环境中释放。药品不得经废水排放,应避免经家庭垃圾销毁。如适用,采用特定“收集系统”进行处理。应严格遵守以下几点有关使用和销毁注射器和其他药用利器的要求:
-注射器和针头不能重复使用。
-将用过的所有针头和注射器置于防尖锐物品刺穿的一次性容器中。应根据当地相关规定处置任何未使用/过期的药品或废料。
由于临床试验是在各种不同条件下进行的,所以在一种药物临床试验中观察到的不良反应发生率不能直接与另一药物临床试验中的发生率进行比较,可能也无法反映临床实践中的发生率。
安全性特征总结
目前已在多项临床研究中的2,611例乳腺癌患者中评价了本品的安全性。在该患者群中:
-最常见的严重药物不良反应(ADR)(在患者中的发生率>0.5%)包括出血、发热、血小板减少症、呼吸困难、腹痛、骨骼肌肉疼痛及呕吐。
-接受本品治疗的受试者中最常见的ADR(≥25%)包括恶心、疲乏、骨骼肌肉疼痛、出血、头痛、转氨酶升高、血小板减少症及周围神经病。报告的多数ADR的严重程度为1级或2级。
-最常见的美国国家癌症研究所不良事件通用术语标准(NCI-CTCAE)≥3级ADR(>2%)包括血小板减少症、转氨酶升高、贫血、中性粒细胞减少症、疲乏和低钾血症。
不良反应列表
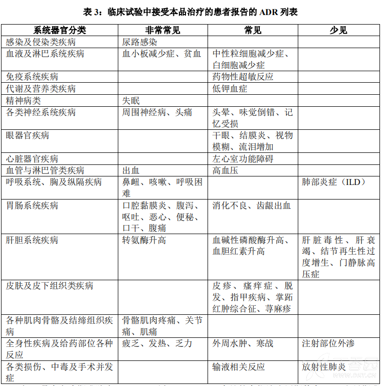
接受本品治疗的2,611例患者报告的ADR见表3。下文按MedDRA系统器官分类(SOC)和频率分类列举ADR。频率分类定义为非常常见(≥1/10),常见(≥1/100至<1/10),少见(≥1/1,000至<1/100),罕见(≥1/10,000至<1/1,000),非常罕见(<1/10,000),未知(根据现有数据无法估计)。在各频率分组和SOC中,不良反应按严重性降序排列。使用NCICTCAE报告ADR,以供评估毒性。

表3是来自晚期乳腺癌(mBC)研究(n=1871;本品的中位治疗周期数为10)和早期乳腺癌(eBC)KATHERINE研究(n=740;中位治疗周期数为14)中总体治疗阶段的汇总数据。
早期乳腺癌KATHERINE研究中国亚组患者的安全性特征与总体人群的安全性特征相似。
特定不良反应的描述
血小板减少症
在mBC临床试验中,接受本品治疗的患者中血小板减少症或血小板计数减少的发生率为24.9%,这两种事件也是最常见的导致治疗中止的不良反应(2.6%)。在eBC临床研究中,接受本品治疗的患者中28.5%的患者报告血小板减少症,无论是在所有分级的不良反应中还是≥3级不良反应中,血小板减少症均为最常见的不良反应,也是最常见的导致治疗中止(4.2%)、剂量中断和剂量下调的不良反应。多数患者发生1级或2级事件(≥50,000/mm3),第8天时达到最低值,通常在既定的下一次给药时改善至0级或1级(≥75,000/mm3)。在临床研究中,亚裔患者血小板减少症的发生率和严重程度更高。不考虑人种的情况下,接受本品治疗的mBC患者中3级或4级事件(<50,000/mm3)的发生率为8.7%,eBC患者中为5.7%。因血小板减少症进行的剂量调整信息见【用法用量】和【注意事项】。
出血
在mBC临床试验中,接受本品治疗的患者中出血事件发生率为34.8%,重度出血事件(≥3级)的发生率为2.2%。在eBC临床试验中,接受本品治疗的患者中出血事件的发生率为29%,包括1例5级事件在内的重度出血事件(≥3级)的发生率为0.4%。在mBC和eBC临床试验中,皆观察到报告致命后果的出血事件病例。
转氨酶(AST/ALT)升高
在临床研究中,本品治疗期间观察到血清转氨酶升高(1~4级)。转氨酶升高一般呈一过性。在mBC临床研究中24.2%的患者报告转氨酶升高。mBC患者中3级或4级AST和ALT升高的发生率分别为4.2%和2.7%,通常发生在早期治疗周期(第1~6个周期)。32.4%的eBC患者报告转氨酶升高。1.5%的eBC患者报告3级和4级转氨酶升高。未观察到本品暴露量(AUC)、本品的最大血清浓度(Cmax)、总曲妥珠单抗暴露量(AUC)或DM1的Cmax与转氨酶升高之间存在关联。因转氨酶升高进行的剂量调整信息见【用法用量】和【注意事项】。
左心室功能障碍
在mBC临床研究中,接受本品治疗的患者中左心室功能障碍的发生率为2.2%。多数事件没有症状,LVEF降低程度为1级或2级。mBC患者中3级和4级事件的发生率为0.4%。eBC患者中左心室功能障碍的发生率为3.0%,3级或4级左心室功能障碍的发生率为0.5%。如果患者的LVEF≤45%,建议额外监测LVEF(具体剂量调整方法见【用法用量】)。
周围神经病
本品的临床试验中曾报告周围神经病,多为1级事件,以感觉神经病变为主。在mBC患者中,周围神经病的总体发生率为29.0%,≥2级周围神经病的发生率为8.6%。在eBC患者中,周围神经病的总体发生率为32.3%,≥2级周围神经病的发生率为10.3%。
输液相关反应
输液相关反应表现为以下一种或多种症状:潮红、寒战、发热、呼吸困难、低血压、哮鸣、支气管痉挛和心动过速。在mBC临床研究中,接受本品治疗的患者中输注相关反应的发生率为4.0%,报告了6起3级事件,没有发生4级事件。接受本品治疗的eBC患者中输液相关反应的发生率为1.6%,没有发生3级或4级事件。输液相关反应在输液终止后数小时至1天内痊愈。在临床研究中未观察到剂量关系。因输液相关反应进行的剂量调整信息见【用法用量】和【注意事项】。
超敏反应
在mBC临床研究中,接受本品治疗的患者中超敏反应的发生率为2.6%,报告了1起3级事件和1起4级事件。eBC患者中超敏反应的发生率为2.7%,3级或4级超敏反应的发生率为70.4%。总体而言,多数超敏反应的严重程度为轻度或中度,治疗后痊愈。因超敏反应进行的剂量调整信息见【用法用量】和【注意事项】。
免疫原性
与所有治疗用蛋白类似,本品可能引发免疫应答。在多个时间点检测来自7项临床研究的1,243例患者对本品产生的抗药抗体(ADA)应答。本品给药后,5.1%(63/1243)的患者在一个或多个给药后时间点检测到抗恩美曲妥珠单抗抗体呈阳性。在I期和II期研究中,6.4%(24/376)的患者抗恩美曲妥珠单抗抗体检测结果呈阳性。在EMILIA(BO21977)研究中,5.2%(24/466)的患者抗恩美曲妥珠单抗抗体检测结果呈阳性,其中13例患者中和抗体亦呈阳性。在KATHERINE(BO27938)研究中,3.7%(15/401)的患者抗恩美曲妥珠单抗抗体检测结果呈阳性,其中5例患者中和抗体亦呈阳性。由于ADA的发生率低,无法得出抗恩美曲妥珠单抗抗体对本品的药代动力学、安全性和有效性影响的结论。
上市后经验
在本品获批后的使用过程中,发现以下不良反应。这些不良反应来自规模不详的人群自发报告,因此难以可靠地评估发生频率或者明确与药物暴露的因果关系。肿瘤溶解综合征(TLS):在接受本品治疗的患者中报告了可能的TLS病例。具有显著肿瘤负荷的患者(例如,巨大转移灶)的风险可能更高。患者可能出现高尿酸血症、高磷血症和急性肾衰竭,这代表了可能的TLS。出现临床指征时,应考虑额外的监测和/或治疗。
【禁忌】
【注意事项】
一般情况
接受本品治疗的患者必须通过HER2蛋白过表达或基因扩增评估确认HER2阳性肿瘤状态。
肺毒性
在本品的临床试验中已报告间质性肺病(ILD)病例,包括非感染性肺炎,某些病例导致急性呼吸窘迫综合征或致命后果(见【不良反应】)。体征和症状包括呼吸困难、咳嗽、疲乏和肺浸润。
建议诊断为ILD或非感染性肺炎的患者永久终止本品治疗,但辅助治疗中的放射性肺炎除外,其中对≥3级或标准治疗无缓解的2级患者应永久终止本品治疗(见【用法用量】中的“剂量调整”)。
对于因晚期恶性肿瘤的并发症、合并症和接受同步肺部放疗而存在静息时呼吸困难的患者,其肺部事件的发生风险可能会升高。
肝脏毒性
在临床试验中使用本品治疗时观察到肝脏毒性,其主要表现为无症状性血清转氨酶浓度升高(参见【不良反应】)。转氨酶升高通常为一过性,治疗后第8天出现升高峰值,在下一个周期前恢复至1级或更低级别。已观察到本品对转氨酶的累积效应。在大多数病例中,本品末次给药后的30天内患者转氨酶升高可改善至1级或正常水平。已在临床试验接受本品治疗的患者中观察到严重的肝毒性,包括肝脏结节再生性增生和某些因药物性肝损伤导致的致死性结果,观察到的病例也可能由已有的合并症和/或已知具有潜在肝毒性的合并用药导致。
在开始本品治疗及后续各次给药前,应监测患者的肝功能。若发生血清转氨酶和/或总胆红素升高,应根据需要降低本品给药剂量或终止治疗(参见【用法用量】)。尚未在开始治疗前血清转氨酶>2.5×ULN或总胆红素>1.5×ULN的患者中对本品进行研究。对血清转氨酶>3×ULN且伴随总胆红素>2×ULN的患者应永久终止本品治疗。在接受本品治疗的患者中,已通过肝活检发现肝脏结节再生性增生(NRH)病例。NRH是一种罕见的肝脏疾病,其表现为广泛肝实质良性转化为再生小结节;NRH可能导致非硬化性门脉高压。仅可通过组织病理学确诊NRH。对于所有在肝脏计算机断层扫描(CT)中观察到门静脉高压症和/或肝硬化样临床症状,但转氨酶无明显升高且无其他肝硬化表现的患者,均应考虑其是否患有NRH。确诊NRH后,必须永久终止本品治疗。
左心室功能障碍
接受本品治疗的患者发生左心室功能障碍的风险增加。在接受本品治疗的患者中曾观察到左心室射血分数(LVEF)下降至<40%,因此症状性充血性心力衰竭(CHF)是潜在风险。应在本品治疗开始前进行标准心脏功能检查(超声心动图或多门控探测(MUGA)扫描),并在治疗期间定期(例如,每三个月)进行复查。尚未在开始治疗前LVEF<50%的患者中对本品进行研究。对于eBC患者,如果在定期监测时发现LVEF<45%或LVEF为45%~49%且与治疗前的数值相比下降10%或以上,则暂停本品治疗,并在大约3周内重复LVEF评估。若LVEF未改善或出现进一步下降,应永久性终止本品治疗(参见【用法用量】)。
输液相关反应
尚未在因输液相关反应(IRR)而永久终止曲妥珠单抗治疗的患者中对本品进行研究;因此,不建议此类患者接受本品治疗。
已在本品临床试验中报告了输液相关反应,其表现为以下一种或多种症状:潮红、寒战、发热、呼吸困难、低血压、哮鸣、支气管痉挛和心动过速。一般情况下,上述症状均为非重度症状(参见【不良反应】)。在大多数患者中,上述反应于输注结束后数小时至一天内得到缓解。重度IRR患者应中断本品治疗。如果发生危及生命的输液相关反应,则应永久终止本品治疗(见【用法用量】中的“剂量调整”)。
超敏反应
应密切观察患者是否发生超敏反应,尤其是在首次输注期间。在临床试验中进行本品治疗时曾经观察到超敏反应,包括严重的速发过敏样反应。应确保已配备治疗此类反应的药物及抢救设备,以便用于抢救时立即使用。
出血
本品临床试验中已报告相关的出血事件,包括中枢神经系统、呼吸系统和胃肠出血。其中某些出血事件导致致死性结果。在某些观察到的病例中,患者同时接受抗凝治疗、抗血小板治疗,或发生血小板减少症,另一些病例中不存在已知的其他危险因素。应谨慎使用上述影响凝血、血小板的药物,在医学上必需合用时应考虑进行额外监测。
血小板减少症
在本品临床试验中报告了发生血小板减少症或血小板计数降低。上述患者大多数发生1级或2级事件(≥50,000/mm3),通常在第8天血小板计数测得最低值,并且在下一次计划给药前通常恢复至0或1级(≥75,000/mm3)。临床试验中,亚裔患者血小板减少症的发生率和严重程度较高。建议在每次给药之前监测血小板计数。目前尚未在开始治疗前血小板计数<100,000/mm3的患者中对本品进行研究。若血小板计数降低达到≥3级(<50,000/mm3),应暂停本品给药,直至血小板计数恢复至1级(≥75,000/mm3)(参见【用法用量】)。对于出现血小板减少症(血小板计数<100,000/mm3)的患者和正在接受抗凝治疗的患者,在本品治疗期间,应该对其进行密切监测。
神经毒性
在本品临床试验中已报告发生周围神经病变,大多为1级,且以周围感觉神经病变居多。发生3或4级周围神经病的患者应暂时终止本品治疗,直至症状缓解至≤2级。应对患者的神经毒性体征/症状进行实时的临床监测。
外渗
在本品临床研究中,观察到继发于外渗的反应。这些反应通常较为轻微,包括输注部位出现红斑、触痛、皮肤刺激、疼痛或肿胀。通常在输注24小时内可观察到这些反应。目前尚无针对本品外渗的特定治疗。给药期间应对输注部位密切监测,防止可能的皮下外渗情况。
驾驶和使用机器的能力
本品对驾驶车辆和操作机器的能力无影响或几乎无影响。尚不清楚报告的不良反应(如疲乏、头痛、头晕和视物模糊)对驾驶或使用机器能力的影响。应建议出现输液相关反应症状(潮红、寒战性发抖、发热、呼吸困难、低血压或心跳加快)的患者切勿驾驶车辆和操作机器,直至症状减轻。
尚未在患者中正式开展本品的药物与药物之间相互作用研究。人肝微粒体体外代谢研究表明,恩美曲妥珠单抗的细胞毒性成分DM1主要经CYP3A4代谢,少量经CYP3A5代谢。应避免强效CYP3A4抑制剂(如酮康唑、伊曲康唑、克拉霉素、阿扎那韦、茚地那韦、奈法唑酮、奈非那韦、利托那韦、沙奎那韦、泰利霉素及伏立康唑)与本品的伴随使用,因DM1暴露量和毒性可能会增加。如果必须伴随使用强效CYP3A4抑制剂,则应考虑推迟本品治疗,直到强效CYP3A4抑制剂从血液循环中清除(大约为抑制剂的3个消除半衰期)。如果与强效CYP3A4抑制剂合用且无法推迟本品治疗时,应对患者进行密切监测,观察可能出现的不良反应。
早期乳腺癌
KATHERINE(BO27938)是一项随机、多中心、开放的临床试验,共纳入1486例HER2阳性的早期乳腺癌患者,这些患者在试验入组前,接受了以紫杉烷和曲妥珠单抗为基础的新辅助治疗。但在治疗后,乳腺和/或腋窝淋巴结仍有残存浸润性肿瘤。患者在接受研究治疗时,可遵照当地指南同时接受放疗和/或内分泌治疗。患者的乳腺肿瘤样本为HER2过表达,定义为由中心实验室测定的免疫组化IHC3+或ISH扩增比≥2.0。患者随机(1:1)接受曲妥珠单抗或本品治疗。按患者的临床分期、激素受体状态、术前接受HER2-靶向治疗药物(曲妥珠单抗或曲妥珠单抗联合其他HER2-靶向药物)和术前治疗后评估的淋巴结病理状态进行分层随机。在每21天周期的第1天,静脉给予3.6mg/kg本品。或在每21天周期的第1天,静脉给予6mg/kg曲妥珠单抗。除非疾病复发、撤回知情同意或出现不能耐受的毒性(以先发生者为准),患者将接受共计14个周期的本品或曲妥珠单抗治疗。在主要分析时,本品的中位治疗时间为10个月(范围:1~12个月),曲妥珠单抗的中位治疗时间为10个月(范围:1~13个月)。终止本品治疗的患者可以根据毒性考虑和经研究者判断适合时,转换为曲妥珠单抗以完成计划的14周期HER2靶向治疗。该研究的主要有效性终点是无侵袭性疾病生存期(IDFS)。IDFS定义为从随机分组日至首次发生同侧浸润性乳腺肿瘤复发、同侧局部或区域性浸润性乳腺癌复发、远处复发、对侧浸润性乳腺癌或全因性死亡的时间。其它终点包括IDFS(含第二原发性非乳腺癌)、无病生存期(DFS)、总生存期(OS)和无远端复发间期(DRFI)。治疗组间的患者人口统计学和肿瘤基线特征平衡。患者中位年龄约为49岁(范围:23~80岁),白人占72.8%,亚裔占8.7%,黑人或非裔美国人占2.7%。除5例患者外,所有患者均为女性。入组患者有22.5%来自北美,54.2%来自欧洲和23.3%来自世界其他地区。中国共入组101例患者。两治疗组间的肿瘤预后特征相似,包括激素受体状态(激素受体阳性:72.3%,激素受体阴性:27.7%)、患者临床分期(不可手术:25.3%,可手术:74.8%)和术前治疗后的病理淋巴结状态(淋巴结阳性:46.4%,淋巴结阴性或未评价:53.6%)。大多数患者(76.9%)曾接受过含蒽环类药物的新辅助化疗方案。19.5%的患者曾接受曲妥珠单抗联合其他HER2靶向药物(作为新辅助治疗的组成部分),其中93.8%的患者接受帕妥珠单抗作为联合方案。
与曲妥珠单抗治疗相比,本品治疗对患者IDFS的改善具有临床意义和统计学意义(风险比[HR]=0.50,95%置信区间为[0.39,0.64],p<0.0001),相当于IDFS事件风险降低50%。恩美曲妥珠单抗组和曲妥珠单抗组的3年IDFS率估计值分别为88.3%vs.77.0%。详细信息参见表4和图1。中国患者的有效性分析结果与全球人群趋势一致。


在KATHERINE研究中,在所有预先设定的亚组分析中均可见赫赛莱在IDFS方面一致的治疗获益,支持总体结果的稳健性(图2)。在激素受体阴性患者亚组(n=412,27.7%)中,IDFS的风险比为0.50(95%CI:0.33,0.74);在激素受体阳性患者亚组(n=1074,72.3%)中,IDFS的风险比为0.48(95%CI:0.35,0.67)。新辅助治疗阶段接受曲妥珠单抗联合化疗的患者亚组(n=1196,80.5%),IDFS的风险比为0.49(95%CI:0.37,0.65);接受曲妥珠单抗加其他抗HER2靶向治疗联合化疗的患者亚组(n=290,19.5%),IDFS的风险比为0.54(95%CI:0.27,1.06);接受曲妥珠单抗加帕妥珠单抗联合化疗的患者(n=272,93.8%),IDFS的风险比为0.50(95%CI:0.25,1.00)。术前治疗后淋巴结阳性患者(n=689,46.4%)的IDFS风险比为0.52(95%CI:0.38,0.71)。术前治疗后淋巴结阴性或未评价患者(n=797,53.6%)的IDFS风险比为0.44(95%CI:0.28,0.68)。详见说明书。
【贮藏】
2-8℃下贮藏。
遗传毒性
在单次给药大鼠骨髓微核试验中,DM1可诱导非整倍体形成和染色体断裂。该试验DM1暴露量相当于人体给予恩美曲妥珠单抗后DM1平均最大浓度。DM1在Ames试验中结果为阴性。
生殖毒性
基于动物毒性研究结果,恩美曲妥珠单抗可能会损伤人的生育力。在恩美曲妥珠单抗大鼠单次给药毒性试验中,在严重毒性剂量水平(60mg/kg,以AUC计约相当于临床暴露量的4倍)可见曲精小管退化,伴睾丸出血、睾丸附睾重量增加。相同剂量的雌鼠可见子宫黄体出血和坏死迹象。猴连续12周、每3周1次给予恩美曲妥珠单抗(共给药4次),剂量高达30mg/kg(以AUC计,约为临床暴露量的7倍),可见附睾、前列腺、睾丸、精囊腺、子宫重量减少。由于所检测动物性成熟程度不一,上述毒性作用的解释尚不明确。
恩美曲妥珠单抗未进行生殖和发育毒性研究。恩美曲妥珠单抗的细胞毒性部分DM1干扰微管功能。DM1对动物快速分裂细胞存在毒性和基因毒性,推测其具有潜在胚胎毒性和致畸性。妊娠食蟹猴在器官形成期每周两次给予曲妥珠单抗剂量达25mg/kg(约为临床剂量的7倍),曲妥珠单抗在妊娠早期(妊娠20~50天)、晚期(妊娠120~150天)可透过胎盘屏障。胎仔血清和羊水中曲妥珠单抗浓度分别约为母体血清浓度的33%和25%,未见不良发育影响。基于作用机制,恩美曲妥珠单抗的细胞毒性部分DM1可能会在母乳喂养的婴儿中引起严重不良反应。恩美曲妥珠单抗或其细胞毒性部分DM1均未进行动物哺乳试验。哺乳期食蟹猴分娩前(妊娠120天)至分娩后(分娩后28天)每周两次给予曲妥珠单抗(约为恩美曲妥珠临床剂量的7倍),乳汁中曲妥珠单抗浓度约为母体血清浓度的0.3%。猴幼仔血清可检测到曲妥珠单抗,从出生到1个月未见生长或发育的不良影响。
致癌性
恩美曲妥珠单抗尚未进行致癌性试验。
其它
猴多次给予剂量高达30mg/kg(以AUC计,约为临床暴露量的7倍)的恩美曲妥珠单抗,可致坐骨神经轴突退化伴施万细胞肥大或增生、脊髓背索侧轴突退化。基于细胞毒性部分DM1的作用机制,恩美曲妥珠单抗临床上具有潜在神经毒性。
【生产企业】

警告:接受本品治疗的患者中已出现过肝毒性、肝衰竭及死亡。在开始本品治疗之前以及每次给药之前应监测肝功能,根据需要调整剂量或永久性终止治疗。本品可能会导致左心室射血分数(LVEF)降低。开始治疗前应评估左心室射血分数,根据需要进行监测并暂停给药或终止治疗。胚胎-胎儿毒性:妊娠期间暴露于本品会导致胚胎-胎儿伤害。应告知患者相关风险以及需要采取有效避孕措施
商品名称:赫赛莱
活性成份:恩美曲妥珠单抗
恩美曲妥珠单抗是一种靶向HER2的抗体-药物偶联物(ADC),含有人源化抗-HER2IgG1曲妥珠单抗,该抗体通过稳定的硫醚连接体MCC(4-[N-马来酰亚胺甲基]环己烷-1-羧酸酯)与微管抑制药物DM1(美坦辛衍生物)共价结合。
分子量:约148,781Da。
赋形剂:琥珀酸、氢氧化钠、聚山梨酯20、蔗糖。
赫赛莱单药适用于接受了紫杉烷类联合曲妥珠单抗为基础的新辅助治疗后仍残存侵袭性病灶的HER2阳性早期乳腺癌患者的辅助治疗。
为防止用药错误,使用前应检查西林瓶标签,以确保正在制备和使用的药物为赫赛莱(恩美曲妥珠单抗),而非曲妥珠单抗。本品仅限于在具有丰富癌症治疗经验的医疗专业人员的监督下使用。
接受本品治疗的患者应确认为HER2阳性肿瘤,HER2阳性定义为免疫组化(IHC)评分为3+,或原位杂交法(ISH)或荧光原位杂交法(FISH)比率≥2.0。该检测必须在专业实验室进行,以确保结果的可靠性。有关检测性能和解释的完整说明,请参阅相关HER2检测分析说明书。
换用其他任何生物药品时需获得处方医生的同意。
本品须由专业医疗人员复溶和稀释,并采用静脉输注给药(参见【用法用量】中的“使用、处理和处置的特殊说明”)。不得静脉推注或快速静脉注射。
给药方案
本品推荐剂量为3.6mg/kg,采用静脉输注给药,每3周一次(21天为一个周期)。给予起始剂量时采用90分钟静脉输注。在输注期间应观察患者,并于初始剂量给药后至少90分钟内观察发热、寒战或其它输液相关反应。给药期间应密切监测输注部位,防止可能出现皮下外渗的情况(请参见【注意事项】)。如果既往输注时的耐受性良好,则给予本品的后续剂量时可采用30分钟输注,并且应在输注期间和输注后至少30分钟内对患者进行观察。如果患者出现输注相关症状,应减慢本品的输注速率或中断给药(请参见【注意事项】)。出现危及生命的输液反应时,应终止治疗。
治疗持续时间
早期乳腺癌患者应接受共14个周期的治疗,除非疾病复发或出现无法控制的毒性。
给药延迟或漏用
当遗漏一次计划给药时,应尽快给药;切勿等到下次计划周期时给药。同时应调整给药时间表,确保后续给药间隔为3周。可按照患者最近一次输注时可耐受的速率进行给药。
剂量调整
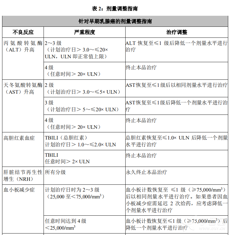
根据表1和表2中的指导进行剂量调整。对症状性不良事件的处理可能需要暂时中断给药、降低剂量或终止本品治疗。
降低剂量后,不应再增加本品剂量。




特殊人群剂量说明
儿童用药:用于18岁以下儿童和青少年的安全性和有效性尚不明确。
老年用药:大于65岁老年患者无需剂量调整,请见【老年用药】。
肾功能不全患者:轻度或中度肾功能不全患者无需剂量调整。由于药代动力学数据有限,尚无针对重度肾功能不全患者的推荐剂量(见【药代动力学】中“特殊人群中的药代动力学”)。
肝功能不全患者:轻度或中度肝损害患者无需调整本品的起始剂量(请参见【药代动力学】中“特殊人群中的药代动力学”)。尚未在重度肝损害患者中进行研究。由于已观察到本品具有肝脏毒性,故应谨慎治疗肝损害患者(请参见【注意事项】)。使用、处理和处置的特殊说明应采用适当的无菌技术。应采用适当的化疗药物制备程序。
复溶制剂中不含防腐剂,仅供一次性使用。销毁所有未用完的部分。
-使用无菌注射器,将5mL无菌注射用水缓慢注入100mg的本品西林瓶中,或将8mL无菌注射用水注入160mg的本品西林瓶中。
-轻轻旋转西林瓶直至完全溶解。切勿用力甩动。
-复溶后溶液应在2~8ºC下贮藏;24小时后丢弃未使用本品溶液。复溶溶液使用前应进行外观检查,确保无微粒物质或者变色。通常情况下,复溶溶液无可见微粒,为澄清至微乳光溶液。复溶溶液的颜色应为无色至浅棕色。如果复溶溶液含有可见微粒、浑浊或变色,则请勿使用。稀释说明:基于恩美曲妥珠单抗3.6mg/kg体重剂量,测定所需溶液体积(请参阅表1剂量降低方案):

操作时,应先从西林瓶中取出适量的溶液,然后将其添加到含有250mL0.45%氯化钠或0.9%氯化钠的输液袋中。不应使用葡萄糖(5%)溶液。使用0.45%氯化钠时,可以不使用0.2或0.22μm的管内聚醚砜(PES)滤器。如果使用0.9%氯化钠进行输注,则需要0.2或0.22μm的管内聚醚砜(PES)滤器。一旦做好输注准备,则应立即给药。如果不立即使用,输注液可在2℃~8°C的冰箱中贮藏长达24小时。贮藏期间切勿冷冻或甩动输注袋。
配伍禁忌
不应使用葡萄糖(5%)溶液,其会引起蛋白质聚集。
本品不得与其它药物混合或稀释。
未使用/过期药品的销毁
应尽量减少药物在环境中释放。药品不得经废水排放,应避免经家庭垃圾销毁。如适用,采用特定“收集系统”进行处理。应严格遵守以下几点有关使用和销毁注射器和其他药用利器的要求:
-注射器和针头不能重复使用。
-将用过的所有针头和注射器置于防尖锐物品刺穿的一次性容器中。应根据当地相关规定处置任何未使用/过期的药品或废料。
由于临床试验是在各种不同条件下进行的,所以在一种药物临床试验中观察到的不良反应发生率不能直接与另一药物临床试验中的发生率进行比较,可能也无法反映临床实践中的发生率。
安全性特征总结
目前已在多项临床研究中的2,611例乳腺癌患者中评价了本品的安全性。在该患者群中:
-最常见的严重药物不良反应(ADR)(在患者中的发生率>0.5%)包括出血、发热、血小板减少症、呼吸困难、腹痛、骨骼肌肉疼痛及呕吐。
-接受本品治疗的受试者中最常见的ADR(≥25%)包括恶心、疲乏、骨骼肌肉疼痛、出血、头痛、转氨酶升高、血小板减少症及周围神经病。报告的多数ADR的严重程度为1级或2级。
-最常见的美国国家癌症研究所不良事件通用术语标准(NCI-CTCAE)≥3级ADR(>2%)包括血小板减少症、转氨酶升高、贫血、中性粒细胞减少症、疲乏和低钾血症。
不良反应列表
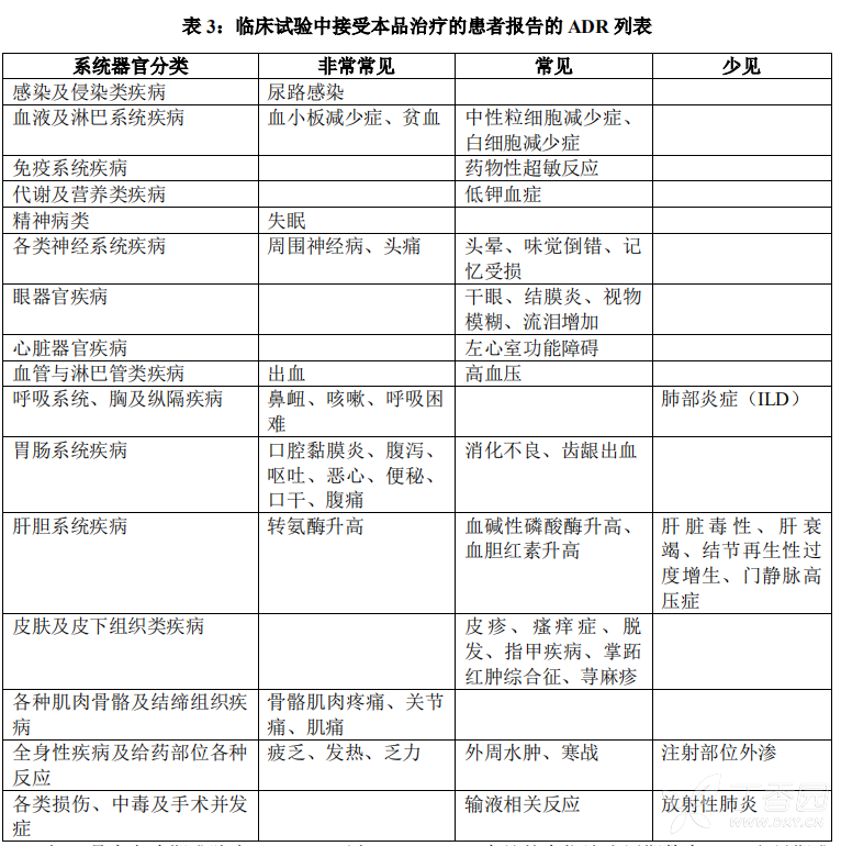
接受本品治疗的2,611例患者报告的ADR见表3。下文按MedDRA系统器官分类(SOC)和频率分类列举ADR。频率分类定义为非常常见(≥1/10),常见(≥1/100至<1/10),少见(≥1/1,000至<1/100),罕见(≥1/10,000至<1/1,000),非常罕见(<1/10,000),未知(根据现有数据无法估计)。在各频率分组和SOC中,不良反应按严重性降序排列。使用NCICTCAE报告ADR,以供评估毒性。

表3是来自晚期乳腺癌(mBC)研究(n=1871;本品的中位治疗周期数为10)和早期乳腺癌(eBC)KATHERINE研究(n=740;中位治疗周期数为14)中总体治疗阶段的汇总数据。
早期乳腺癌KATHERINE研究中国亚组患者的安全性特征与总体人群的安全性特征相似。
特定不良反应的描述
血小板减少症
在mBC临床试验中,接受本品治疗的患者中血小板减少症或血小板计数减少的发生率为24.9%,这两种事件也是最常见的导致治疗中止的不良反应(2.6%)。在eBC临床研究中,接受本品治疗的患者中28.5%的患者报告血小板减少症,无论是在所有分级的不良反应中还是≥3级不良反应中,血小板减少症均为最常见的不良反应,也是最常见的导致治疗中止(4.2%)、剂量中断和剂量下调的不良反应。多数患者发生1级或2级事件(≥50,000/mm3),第8天时达到最低值,通常在既定的下一次给药时改善至0级或1级(≥75,000/mm3)。在临床研究中,亚裔患者血小板减少症的发生率和严重程度更高。不考虑人种的情况下,接受本品治疗的mBC患者中3级或4级事件(<50,000/mm3)的发生率为8.7%,eBC患者中为5.7%。因血小板减少症进行的剂量调整信息见【用法用量】和【注意事项】。
出血
在mBC临床试验中,接受本品治疗的患者中出血事件发生率为34.8%,重度出血事件(≥3级)的发生率为2.2%。在eBC临床试验中,接受本品治疗的患者中出血事件的发生率为29%,包括1例5级事件在内的重度出血事件(≥3级)的发生率为0.4%。在mBC和eBC临床试验中,皆观察到报告致命后果的出血事件病例。
转氨酶(AST/ALT)升高
在临床研究中,本品治疗期间观察到血清转氨酶升高(1~4级)。转氨酶升高一般呈一过性。在mBC临床研究中24.2%的患者报告转氨酶升高。mBC患者中3级或4级AST和ALT升高的发生率分别为4.2%和2.7%,通常发生在早期治疗周期(第1~6个周期)。32.4%的eBC患者报告转氨酶升高。1.5%的eBC患者报告3级和4级转氨酶升高。未观察到本品暴露量(AUC)、本品的最大血清浓度(Cmax)、总曲妥珠单抗暴露量(AUC)或DM1的Cmax与转氨酶升高之间存在关联。因转氨酶升高进行的剂量调整信息见【用法用量】和【注意事项】。
左心室功能障碍
在mBC临床研究中,接受本品治疗的患者中左心室功能障碍的发生率为2.2%。多数事件没有症状,LVEF降低程度为1级或2级。mBC患者中3级和4级事件的发生率为0.4%。eBC患者中左心室功能障碍的发生率为3.0%,3级或4级左心室功能障碍的发生率为0.5%。如果患者的LVEF≤45%,建议额外监测LVEF(具体剂量调整方法见【用法用量】)。
周围神经病
本品的临床试验中曾报告周围神经病,多为1级事件,以感觉神经病变为主。在mBC患者中,周围神经病的总体发生率为29.0%,≥2级周围神经病的发生率为8.6%。在eBC患者中,周围神经病的总体发生率为32.3%,≥2级周围神经病的发生率为10.3%。
输液相关反应
输液相关反应表现为以下一种或多种症状:潮红、寒战、发热、呼吸困难、低血压、哮鸣、支气管痉挛和心动过速。在mBC临床研究中,接受本品治疗的患者中输注相关反应的发生率为4.0%,报告了6起3级事件,没有发生4级事件。接受本品治疗的eBC患者中输液相关反应的发生率为1.6%,没有发生3级或4级事件。输液相关反应在输液终止后数小时至1天内痊愈。在临床研究中未观察到剂量关系。因输液相关反应进行的剂量调整信息见【用法用量】和【注意事项】。
超敏反应
在mBC临床研究中,接受本品治疗的患者中超敏反应的发生率为2.6%,报告了1起3级事件和1起4级事件。eBC患者中超敏反应的发生率为2.7%,3级或4级超敏反应的发生率为70.4%。总体而言,多数超敏反应的严重程度为轻度或中度,治疗后痊愈。因超敏反应进行的剂量调整信息见【用法用量】和【注意事项】。
免疫原性
与所有治疗用蛋白类似,本品可能引发免疫应答。在多个时间点检测来自7项临床研究的1,243例患者对本品产生的抗药抗体(ADA)应答。本品给药后,5.1%(63/1243)的患者在一个或多个给药后时间点检测到抗恩美曲妥珠单抗抗体呈阳性。在I期和II期研究中,6.4%(24/376)的患者抗恩美曲妥珠单抗抗体检测结果呈阳性。在EMILIA(BO21977)研究中,5.2%(24/466)的患者抗恩美曲妥珠单抗抗体检测结果呈阳性,其中13例患者中和抗体亦呈阳性。在KATHERINE(BO27938)研究中,3.7%(15/401)的患者抗恩美曲妥珠单抗抗体检测结果呈阳性,其中5例患者中和抗体亦呈阳性。由于ADA的发生率低,无法得出抗恩美曲妥珠单抗抗体对本品的药代动力学、安全性和有效性影响的结论。
上市后经验
在本品获批后的使用过程中,发现以下不良反应。这些不良反应来自规模不详的人群自发报告,因此难以可靠地评估发生频率或者明确与药物暴露的因果关系。肿瘤溶解综合征(TLS):在接受本品治疗的患者中报告了可能的TLS病例。具有显著肿瘤负荷的患者(例如,巨大转移灶)的风险可能更高。患者可能出现高尿酸血症、高磷血症和急性肾衰竭,这代表了可能的TLS。出现临床指征时,应考虑额外的监测和/或治疗。
【禁忌】
【注意事项】
一般情况
接受本品治疗的患者必须通过HER2蛋白过表达或基因扩增评估确认HER2阳性肿瘤状态。
肺毒性
在本品的临床试验中已报告间质性肺病(ILD)病例,包括非感染性肺炎,某些病例导致急性呼吸窘迫综合征或致命后果(见【不良反应】)。体征和症状包括呼吸困难、咳嗽、疲乏和肺浸润。
建议诊断为ILD或非感染性肺炎的患者永久终止本品治疗,但辅助治疗中的放射性肺炎除外,其中对≥3级或标准治疗无缓解的2级患者应永久终止本品治疗(见【用法用量】中的“剂量调整”)。
对于因晚期恶性肿瘤的并发症、合并症和接受同步肺部放疗而存在静息时呼吸困难的患者,其肺部事件的发生风险可能会升高。
肝脏毒性
在临床试验中使用本品治疗时观察到肝脏毒性,其主要表现为无症状性血清转氨酶浓度升高(参见【不良反应】)。转氨酶升高通常为一过性,治疗后第8天出现升高峰值,在下一个周期前恢复至1级或更低级别。已观察到本品对转氨酶的累积效应。在大多数病例中,本品末次给药后的30天内患者转氨酶升高可改善至1级或正常水平。已在临床试验接受本品治疗的患者中观察到严重的肝毒性,包括肝脏结节再生性增生和某些因药物性肝损伤导致的致死性结果,观察到的病例也可能由已有的合并症和/或已知具有潜在肝毒性的合并用药导致。
在开始本品治疗及后续各次给药前,应监测患者的肝功能。若发生血清转氨酶和/或总胆红素升高,应根据需要降低本品给药剂量或终止治疗(参见【用法用量】)。尚未在开始治疗前血清转氨酶>2.5×ULN或总胆红素>1.5×ULN的患者中对本品进行研究。对血清转氨酶>3×ULN且伴随总胆红素>2×ULN的患者应永久终止本品治疗。在接受本品治疗的患者中,已通过肝活检发现肝脏结节再生性增生(NRH)病例。NRH是一种罕见的肝脏疾病,其表现为广泛肝实质良性转化为再生小结节;NRH可能导致非硬化性门脉高压。仅可通过组织病理学确诊NRH。对于所有在肝脏计算机断层扫描(CT)中观察到门静脉高压症和/或肝硬化样临床症状,但转氨酶无明显升高且无其他肝硬化表现的患者,均应考虑其是否患有NRH。确诊NRH后,必须永久终止本品治疗。
左心室功能障碍
接受本品治疗的患者发生左心室功能障碍的风险增加。在接受本品治疗的患者中曾观察到左心室射血分数(LVEF)下降至<40%,因此症状性充血性心力衰竭(CHF)是潜在风险。应在本品治疗开始前进行标准心脏功能检查(超声心动图或多门控探测(MUGA)扫描),并在治疗期间定期(例如,每三个月)进行复查。尚未在开始治疗前LVEF<50%的患者中对本品进行研究。对于eBC患者,如果在定期监测时发现LVEF<45%或LVEF为45%~49%且与治疗前的数值相比下降10%或以上,则暂停本品治疗,并在大约3周内重复LVEF评估。若LVEF未改善或出现进一步下降,应永久性终止本品治疗(参见【用法用量】)。
输液相关反应
尚未在因输液相关反应(IRR)而永久终止曲妥珠单抗治疗的患者中对本品进行研究;因此,不建议此类患者接受本品治疗。
已在本品临床试验中报告了输液相关反应,其表现为以下一种或多种症状:潮红、寒战、发热、呼吸困难、低血压、哮鸣、支气管痉挛和心动过速。一般情况下,上述症状均为非重度症状(参见【不良反应】)。在大多数患者中,上述反应于输注结束后数小时至一天内得到缓解。重度IRR患者应中断本品治疗。如果发生危及生命的输液相关反应,则应永久终止本品治疗(见【用法用量】中的“剂量调整”)。
超敏反应
应密切观察患者是否发生超敏反应,尤其是在首次输注期间。在临床试验中进行本品治疗时曾经观察到超敏反应,包括严重的速发过敏样反应。应确保已配备治疗此类反应的药物及抢救设备,以便用于抢救时立即使用。
出血
本品临床试验中已报告相关的出血事件,包括中枢神经系统、呼吸系统和胃肠出血。其中某些出血事件导致致死性结果。在某些观察到的病例中,患者同时接受抗凝治疗、抗血小板治疗,或发生血小板减少症,另一些病例中不存在已知的其他危险因素。应谨慎使用上述影响凝血、血小板的药物,在医学上必需合用时应考虑进行额外监测。
血小板减少症
在本品临床试验中报告了发生血小板减少症或血小板计数降低。上述患者大多数发生1级或2级事件(≥50,000/mm3),通常在第8天血小板计数测得最低值,并且在下一次计划给药前通常恢复至0或1级(≥75,000/mm3)。临床试验中,亚裔患者血小板减少症的发生率和严重程度较高。建议在每次给药之前监测血小板计数。目前尚未在开始治疗前血小板计数<100,000/mm3的患者中对本品进行研究。若血小板计数降低达到≥3级(<50,000/mm3),应暂停本品给药,直至血小板计数恢复至1级(≥75,000/mm3)(参见【用法用量】)。对于出现血小板减少症(血小板计数<100,000/mm3)的患者和正在接受抗凝治疗的患者,在本品治疗期间,应该对其进行密切监测。
神经毒性
在本品临床试验中已报告发生周围神经病变,大多为1级,且以周围感觉神经病变居多。发生3或4级周围神经病的患者应暂时终止本品治疗,直至症状缓解至≤2级。应对患者的神经毒性体征/症状进行实时的临床监测。
外渗
在本品临床研究中,观察到继发于外渗的反应。这些反应通常较为轻微,包括输注部位出现红斑、触痛、皮肤刺激、疼痛或肿胀。通常在输注24小时内可观察到这些反应。目前尚无针对本品外渗的特定治疗。给药期间应对输注部位密切监测,防止可能的皮下外渗情况。
驾驶和使用机器的能力
本品对驾驶车辆和操作机器的能力无影响或几乎无影响。尚不清楚报告的不良反应(如疲乏、头痛、头晕和视物模糊)对驾驶或使用机器能力的影响。应建议出现输液相关反应症状(潮红、寒战性发抖、发热、呼吸困难、低血压或心跳加快)的患者切勿驾驶车辆和操作机器,直至症状减轻。
尚未在患者中正式开展本品的药物与药物之间相互作用研究。人肝微粒体体外代谢研究表明,恩美曲妥珠单抗的细胞毒性成分DM1主要经CYP3A4代谢,少量经CYP3A5代谢。应避免强效CYP3A4抑制剂(如酮康唑、伊曲康唑、克拉霉素、阿扎那韦、茚地那韦、奈法唑酮、奈非那韦、利托那韦、沙奎那韦、泰利霉素及伏立康唑)与本品的伴随使用,因DM1暴露量和毒性可能会增加。如果必须伴随使用强效CYP3A4抑制剂,则应考虑推迟本品治疗,直到强效CYP3A4抑制剂从血液循环中清除(大约为抑制剂的3个消除半衰期)。如果与强效CYP3A4抑制剂合用且无法推迟本品治疗时,应对患者进行密切监测,观察可能出现的不良反应。
早期乳腺癌
KATHERINE(BO27938)是一项随机、多中心、开放的临床试验,共纳入1486例HER2阳性的早期乳腺癌患者,这些患者在试验入组前,接受了以紫杉烷和曲妥珠单抗为基础的新辅助治疗。但在治疗后,乳腺和/或腋窝淋巴结仍有残存浸润性肿瘤。患者在接受研究治疗时,可遵照当地指南同时接受放疗和/或内分泌治疗。患者的乳腺肿瘤样本为HER2过表达,定义为由中心实验室测定的免疫组化IHC3+或ISH扩增比≥2.0。患者随机(1:1)接受曲妥珠单抗或本品治疗。按患者的临床分期、激素受体状态、术前接受HER2-靶向治疗药物(曲妥珠单抗或曲妥珠单抗联合其他HER2-靶向药物)和术前治疗后评估的淋巴结病理状态进行分层随机。在每21天周期的第1天,静脉给予3.6mg/kg本品。或在每21天周期的第1天,静脉给予6mg/kg曲妥珠单抗。除非疾病复发、撤回知情同意或出现不能耐受的毒性(以先发生者为准),患者将接受共计14个周期的本品或曲妥珠单抗治疗。在主要分析时,本品的中位治疗时间为10个月(范围:1~12个月),曲妥珠单抗的中位治疗时间为10个月(范围:1~13个月)。终止本品治疗的患者可以根据毒性考虑和经研究者判断适合时,转换为曲妥珠单抗以完成计划的14周期HER2靶向治疗。该研究的主要有效性终点是无侵袭性疾病生存期(IDFS)。IDFS定义为从随机分组日至首次发生同侧浸润性乳腺肿瘤复发、同侧局部或区域性浸润性乳腺癌复发、远处复发、对侧浸润性乳腺癌或全因性死亡的时间。其它终点包括IDFS(含第二原发性非乳腺癌)、无病生存期(DFS)、总生存期(OS)和无远端复发间期(DRFI)。治疗组间的患者人口统计学和肿瘤基线特征平衡。患者中位年龄约为49岁(范围:23~80岁),白人占72.8%,亚裔占8.7%,黑人或非裔美国人占2.7%。除5例患者外,所有患者均为女性。入组患者有22.5%来自北美,54.2%来自欧洲和23.3%来自世界其他地区。中国共入组101例患者。两治疗组间的肿瘤预后特征相似,包括激素受体状态(激素受体阳性:72.3%,激素受体阴性:27.7%)、患者临床分期(不可手术:25.3%,可手术:74.8%)和术前治疗后的病理淋巴结状态(淋巴结阳性:46.4%,淋巴结阴性或未评价:53.6%)。大多数患者(76.9%)曾接受过含蒽环类药物的新辅助化疗方案。19.5%的患者曾接受曲妥珠单抗联合其他HER2靶向药物(作为新辅助治疗的组成部分),其中93.8%的患者接受帕妥珠单抗作为联合方案。
与曲妥珠单抗治疗相比,本品治疗对患者IDFS的改善具有临床意义和统计学意义(风险比[HR]=0.50,95%置信区间为[0.39,0.64],p<0.0001),相当于IDFS事件风险降低50%。恩美曲妥珠单抗组和曲妥珠单抗组的3年IDFS率估计值分别为88.3%vs.77.0%。详细信息参见表4和图1。中国患者的有效性分析结果与全球人群趋势一致。


在KATHERINE研究中,在所有预先设定的亚组分析中均可见赫赛莱在IDFS方面一致的治疗获益,支持总体结果的稳健性(图2)。在激素受体阴性患者亚组(n=412,27.7%)中,IDFS的风险比为0.50(95%CI:0.33,0.74);在激素受体阳性患者亚组(n=1074,72.3%)中,IDFS的风险比为0.48(95%CI:0.35,0.67)。新辅助治疗阶段接受曲妥珠单抗联合化疗的患者亚组(n=1196,80.5%),IDFS的风险比为0.49(95%CI:0.37,0.65);接受曲妥珠单抗加其他抗HER2靶向治疗联合化疗的患者亚组(n=290,19.5%),IDFS的风险比为0.54(95%CI:0.27,1.06);接受曲妥珠单抗加帕妥珠单抗联合化疗的患者(n=272,93.8%),IDFS的风险比为0.50(95%CI:0.25,1.00)。术前治疗后淋巴结阳性患者(n=689,46.4%)的IDFS风险比为0.52(95%CI:0.38,0.71)。术前治疗后淋巴结阴性或未评价患者(n=797,53.6%)的IDFS风险比为0.44(95%CI:0.28,0.68)。详见说明书。
【贮藏】
2-8℃下贮藏。
遗传毒性
在单次给药大鼠骨髓微核试验中,DM1可诱导非整倍体形成和染色体断裂。该试验DM1暴露量相当于人体给予恩美曲妥珠单抗后DM1平均最大浓度。DM1在Ames试验中结果为阴性。
生殖毒性
基于动物毒性研究结果,恩美曲妥珠单抗可能会损伤人的生育力。在恩美曲妥珠单抗大鼠单次给药毒性试验中,在严重毒性剂量水平(60mg/kg,以AUC计约相当于临床暴露量的4倍)可见曲精小管退化,伴睾丸出血、睾丸附睾重量增加。相同剂量的雌鼠可见子宫黄体出血和坏死迹象。猴连续12周、每3周1次给予恩美曲妥珠单抗(共给药4次),剂量高达30mg/kg(以AUC计,约为临床暴露量的7倍),可见附睾、前列腺、睾丸、精囊腺、子宫重量减少。由于所检测动物性成熟程度不一,上述毒性作用的解释尚不明确。
恩美曲妥珠单抗未进行生殖和发育毒性研究。恩美曲妥珠单抗的细胞毒性部分DM1干扰微管功能。DM1对动物快速分裂细胞存在毒性和基因毒性,推测其具有潜在胚胎毒性和致畸性。妊娠食蟹猴在器官形成期每周两次给予曲妥珠单抗剂量达25mg/kg(约为临床剂量的7倍),曲妥珠单抗在妊娠早期(妊娠20~50天)、晚期(妊娠120~150天)可透过胎盘屏障。胎仔血清和羊水中曲妥珠单抗浓度分别约为母体血清浓度的33%和25%,未见不良发育影响。基于作用机制,恩美曲妥珠单抗的细胞毒性部分DM1可能会在母乳喂养的婴儿中引起严重不良反应。恩美曲妥珠单抗或其细胞毒性部分DM1均未进行动物哺乳试验。哺乳期食蟹猴分娩前(妊娠120天)至分娩后(分娩后28天)每周两次给予曲妥珠单抗(约为恩美曲妥珠临床剂量的7倍),乳汁中曲妥珠单抗浓度约为母体血清浓度的0.3%。猴幼仔血清可检测到曲妥珠单抗,从出生到1个月未见生长或发育的不良影响。
致癌性
恩美曲妥珠单抗尚未进行致癌性试验。
其它
猴多次给予剂量高达30mg/kg(以AUC计,约为临床暴露量的7倍)的恩美曲妥珠单抗,可致坐骨神经轴突退化伴施万细胞肥大或增生、脊髓背索侧轴突退化。基于细胞毒性部分DM1的作用机制,恩美曲妥珠单抗临床上具有潜在神经毒性。
【生产企业】



【依嘉】注射用盐酸依拉环素,价格¥2160.00,购买药店北京美信康年大药房,
【上海第一生化】注射用硫酸多黏菌素B(多粘菌素) 价格¥660.00,购买药店北
【吉泰瑞】马来酸阿法替尼片 价格¥960.00,购买药店 北京美信康年大药房,使
【艾克立康】伏立康唑片,价格¥965.00,购买药店北京美信康年大药房,适应症
【立威】伏立康唑片,价格¥165.00,购买药店北京美信康年大药房,适应症适应
【立威】伏立康唑片,价格¥365.00,购买药店北京美信康年大药房,其适应症如
【泰吉华】阿伐替尼片 价格¥39600,购买药店 北京美信康年大药房 使用说明书
【恒森】注射用米卡芬净钠,价格¥196.00,购买药店北京美信康年大药房,适应
【上海上药新亚】注射用硫酸黏菌素(粘菌素),价格¥2060.00,购买药店北京美
【天韵】注射用多黏菌素E甲磺酸钠(多粘菌素),价格¥1860.00,购买药店北京
【泰定平】注射用头孢他啶阿维巴坦钠,价格¥1160.00,购买药店北京美信康年
【普贝希】贝伐珠单抗注射液,价格¥1160.00,购买药店北京美信康年大药房有
【利鲁平】利拉鲁肽注射液,价格¥396.00,购买药店北京美信康年大药房,适应
【天普洛安/天普药业】注射用乌司他丁,价格¥1160.00元/盒,购买药店北京美信
【融致】脾多肽注射液,价格¥1560.00元/盒,购买药店北京美信康年大药房,适
【蓉生静丙】静注人免疫球蛋白(pH4) 价格¥960.00,购买药店 北京美信康年大药房
【卫士】静注人免疫球蛋白(PH4)价格¥960.00,北京美信康年大药房年有售,适
【伽玛莱士】静注人免疫球蛋白 (pH4) 价格¥960.00,购买药店 北京美信康年大药
【奥德金】小牛血清去蛋白注射液,价格¥36.50元/支,购买药店北京美信康年大
【奥德金】小牛血清去蛋白肠溶胶囊价格¥96.00,购买药店 北京美信康年大药房
【恩维达】恩沃利单抗注射液,价格¥2260.00,购买药店北京美信康年大药房,适
【Baxter 百特】人血白蛋白,价格¥560.00,购买药店北京美信康年大药房,适应症
【耐立克】奥雷巴替尼片价格¥14900.00,购买药店 北京美信康年大药房, 使用说
【 安卫力® ;EXKIVITY®】琥珀酸莫博赛替尼胶囊 ,价格¥36000,购买药店 北京美
【优赫得/Enhertu】注射用德曲妥珠单抗,价格¥9600.00,购买药店北京美信康年大
泽珂(阿比特龙片)价格¥6690.00,购买药店北京美信康年大药房,使用说明书 转
【爱通立】注射用阿替普酶价格¥2360.00,购买药店 北京美信康年大药房,使用
【可申达/Kerendia】非奈利酮片,价格¥186.00,购买药店北京美信康年大药房,适
【新欧泊】注射用两性霉素B,价格¥126.00,购买药店北京美信康年大药房
【艾瑞利】阿得贝利单抗注射液,价格¥9600.00,购买药店北京美信康年大药房,
【升福达】苹果酸舒尼替尼胶囊,价格¥1460.00,购买药店北京美信康年大药房,
【晴尼舒】苹果酸舒尼替尼胶囊,价格¥2660.00,购买药店北京美信康年大药房,
【雅美罗】托珠单抗注射液价格¥1560.00,购买药店 北京美信康年大药房,使用
【安博美】人血白蛋白 价格¥560.00,购买药店 北京美信康年大药房,适应症1、
【杰特贝林 】人血白蛋白 价格¥560.00,购买药店 北京美信康年大药房,使用说
【圣华曦】注射用美罗培南价格 价格¥360.00,北京美信康年大药房有售,适应症
【爱宣奥】泊沙康唑肠溶片价格¥2560.00,购买药店 北京美信康年大药房, 使用
【爱宣奥】泊沙康唑注射液价格¥760.00,购买药店 北京美信康年大药房, 使用
【茁乐/Xolair】奥马珠单抗注射液,价格¥1660.00,购买药店 北京美信康年大药房
【希必可® / CIBINQO®】阿布昔替尼片,价格¥1316.00,购买药店 北京美信康年大药
【伽玛莱士】静注人免疫球蛋白 (pH4) 价格¥1960.00,购买药店 北京美信康年大药
【茁乐】注射用奥马珠单抗价格¥1560.00,购买药店 北京美信康年大药房,使用
【BLEOCIN】注射用盐酸博来霉素(博莱霉素),价格¥426.00,购买药店北京美信康
【首祈】曲氟尿苷替匹嘧啶片 价格¥2960.00,购买药店 北京美信康年大药房,适
【诺科飞】泊沙康唑肠溶片价格¥3456.00,购买药店 北京美信康年大药房,使用
灵芝菌合剂 福建永燠制药价格¥,购买药店 北京美信康年大药房,使用说明书
【普罗力/Prolia】地舒单抗注射液 价格¥960.00,购买药店 北京美信康年大药房,
【赛贝舒】苹果酸舒尼替尼胶囊,价格¥1560.00,购买药店北京美信康年大药房,
|
产品名称 依嘉 通用名:注射用盐酸依拉环素 剂型:注射剂/瓶 规格:50mg 零售价:2160.00元/瓶 会员价:2150.00元/瓶 生产企业:美国EVEREST MEDICINES (SINGAPORE) PTE. LTD. |
产品名称 上海上药第一生化 通用名:注射用硫酸多黏菌素B 剂型:注射剂/瓶 规格:50万单位 零售价:660.00元/瓶 会员价:650.00元/瓶 生产企业:上海上药第一生化药业有限公司 |
产品名称 乐沙定 通用名:注射用奥沙利铂 剂型:注射剂/瓶 规格:50mg 零售价:1360.00元/瓶 会员价:1350.00元/瓶 生产企业:赛诺菲-安万特 |
友情链接