
【医保类型】医保乙类
【药品名称】
商品名:安圣莎
通用名:盐酸阿来替尼胶囊
英文名:Alectinib Hydrochloride Capsules
汉语拼音:Yansuan Alaitini Jiaonang
【主要成分】
本品主要活性成分为阿来替尼。
分子式: C30H35ClN4O2(盐酸盐)
分子量:519.08(盐酸盐)
【性状】
150mg白色硬胶囊,胶囊帽上有黑墨印字“ALE”,胶囊体上有黑墨印字“150 mg”。
【适应症】
本品单药适用于间变性淋巴瘤激酶(ALK)阳性的局部晚期或转移性非小细胞肺癌患者的治疗。
【用量用法】
患者选择:本品应在有使用经验的医疗机构中并在特定的专业技术人员指导下使用。服用本品前,必须获得经充分验证的检测方法证实的ALK阳性评估结果。
推荐剂量:本品硬胶囊应随餐服用,整粒吞服,不应打开或溶解后服用。
本品的推荐剂量为600 mg(4粒150 mg胶囊),口服给药,每日两次(每日总剂量1200 mg)(参见【药代动力学】)。
治疗持续时间:建议患者接受本品治疗直到疾病进展或出现无法耐受的毒性。
延误或漏服:患者如果漏服一剂计划剂量的本品,应补服该剂量,除非距离下一次服药的时间小于6小时。患者如果服药后发生呕吐,应按计划时间服用下一剂药物。
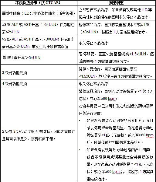
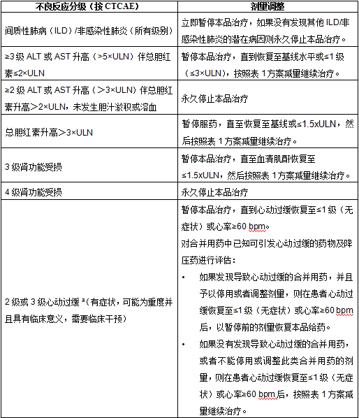
剂量调整:如治疗过程中出现不良事件,可能需要暂时中断给药、降低剂量或者停止本品治疗。应根据患者耐受性,以每次减量150 mg的方式逐步降低本品的剂量。如果患者不能耐受300 mg每日两次的给药剂量,应该永久停止本品治疗。
表1为本品的一般剂量调整建议。
表1 减量方案

表2 针对特定药物不良反应的剂量调整建议(参见【注意事项】和【不良反应】)



ALT = 丙氨酸氨基转移酶;AST = 天冬氨酸氨基转移酶;CPK =肌酸磷酸激酶; ULN = 正常值上限 ;CTCAE=美国国立癌症研究所(NCI)不良事件通用术语标准
a 心率低于每分钟60次心跳(bpm)
特殊人群剂量说明
儿童:尚未对本品用于儿童和青少年(<18岁)的安全性和有效性进行研究。
老年人:年龄≥65岁的患者接受本品治疗无需调整剂量。
肾功能受损:对于轻度或中度肾功能受损的患者,无需进行剂量调整。尚未对重度肾功能受损的患者接受本品治疗进行研究。但是,由于通过肾脏排泄的阿来替尼可忽略不计,因此,重度肾功能受损患者无需调整剂量(参见【注意事项】和【药代动力学】) 。
肝功能受损:对于轻度(Child-Pugh A级)或中度(Child-Pugh B级)肝功能受损患者,无需调整剂量。重度(Child- Pugh C级)肝功能受损患者的给药剂量应该为450 mg,口服给药,每日两次(每日总剂量900 mg)(参见【注意事项】和【药代动力学】)。
【药理毒理】
药理作用:阿来替尼是一种具有高度选择性的强效ALK和RET酪氨酸激酶抑制剂。非临床研究中,抑制ALK酪氨酸激酶活性可阻断下游信号通路STAT3和PI3K/AKT的激活,诱导肿瘤细胞死亡(凋亡)。阿来替尼及主要代谢产物(M4)在体外和体内能抑制ALK酶的突变型,包括导致克唑替尼耐药的突变型。阿来替尼的主要代谢产物(M4)在体外具有类似效价和活性。非临床研究显示,在非临床小鼠异种移植瘤模型中,阿来替尼能够诱导携带ALK融合基因的肿瘤消退、生存期延长,包括颅内肿瘤动物模型。
尚未开展动物生育力研究来评价本品对生育力的影响,一般毒性研究中未见对雌、雄动物生殖器官产生影响。
致癌性:尚未进行致癌性试验。
其他:阿来替尼吸收波长为200至400nm的紫外线,在鼠成纤维细胞培养物实施的一项体外光安全性按显示,阿来替尼在UVA照射后可能存在光毒性。
阿来替尼能穿过大鼠的血脑屏障并且留在脑组织内,在给药后24小时,CNS-血浆的放射性浓度比值在0.9至1.5之间。其它详见说明书。
【药代动力学】
在ALK阳性非小细胞肺癌患者和健康受试者中研究了阿来替尼及其主要的活性代谢产物(M4)的药代动力学参数。阿来替尼的稳态Cmax、Cmin和AUC0-12hr的几何平均值(变异系数%)分别约为665 ng/mL(44.3%)、572 ng/mL(47.8%)和7430 ng*h/mL(45.7%)。M4的稳态Cmax、Cmin和AUC 0-12hr的几何平均值(变异系数%)分别约为246 ng/mL(45.4%)、222 ng/mL(46.6%)和2810 ng*h/mL(45.9%)。
吸收:ALK阳性非小细胞肺癌患者每日两次餐后口服600 mg 阿来替尼后,阿来替尼迅速被吸收,血药浓度大约在4至6小时后达峰。
阿来替尼600 mg每日两次连续给药后第7天达到稳态,且此后保持稳定。对于600 mg每日两次给药方案,通过群体药代动力学分析估算的几何平均蓄积比为5.6。群体药代动力学分析证明,餐后服用300至900 mg,阿来替尼具有剂量成比例关系。
在健康受试者中,餐后服用阿来替尼的绝对生物利用度为36.9%(90% CI:33.9%, 40.3%)。
随高脂、高热量餐单次口服600 mg 阿来替尼后,暴露量相对于空腹服药增加了3倍(阿来替尼和M4的合并暴露量的几何平均比值[90% CI]:Cmax:3.31 [2.79 ~3.93],AUCinf:3.11 [2.73 ~3.55])。
分布:阿来替尼及其主要代谢产物M4与人血浆蛋白高度结合(>99%),与药物浓度无关。在临床相关浓度时,阿来替尼和M4在体外的平均人血-血浆浓度比值分别为2.64和2.50。
静脉给药后,阿来替尼的稳态分布容积(Vss)的几何平均值为475 L,表明阿来替尼广泛分布于组织中。
代谢:体外代谢研究显示,CYP3A4是介导阿来替尼及其主要代谢产物M4 代谢的主要CYP同工酶,估计占人肝细胞中阿来替尼代谢的40%-50%。人体质量平衡研究结果显示,阿来替尼和M4是血浆中的主要循环形式,阿来替尼和M4约占血浆中总放射性的76%。稳态时代谢产物/母体化合物的几何平均比值为0.399。
清除:健康受试者单次口服14C标记的阿来替尼后,大多数放射性经粪便排泄(平均回收率:97.8%,范围:95.6%-100%),尿液中的排泄量极少(平均回收率:0.46%,范围:0.30%-0.60%)。分别有84%和5.8%的剂量以阿来替尼原药或M4形式从粪便中排泄。
根据群体药代动力学分析,阿来替尼的表观清除率(CL/F)为81.9 L/小时。阿来替尼的个体消除半衰期的几何平均值估计为32.5小时。M4的相应值分别为217 L/小时和30.7小时。
儿童:目前尚未在儿童人群中开展药代动力学的研究。
老年人:对21-83岁患者进行的群体药代动力学分析结果表明,年龄不会影响本品的暴露量。
肾功能受损:以原药形式从尿液中排泄的阿来替尼以及活性代谢产物M4可忽略不计(< 0.2%的剂量)。在轻度和中度肾功能受损患者中获取的数据显示,肾功能受损不会明显影响阿来替尼的药代动力学。目前尚未开展正式的针对重度肾功能受损患者的药代动力学研究,且没有收集相关的群体药代动力学数据。但是,由于经肾脏排泄的阿来替尼可忽略不计,所以肾功能受损患者无需调整剂量。
肝功能受损:由于阿来替尼的代谢主要通过肝脏代谢完成,所以肝功能受损可能会增加阿来替尼和/或其主要活性代谢产物M4的血浆浓度。群体药代动力学分析显示,轻度肝功能受损(基线总胆红素≤ULN和基线AST>ULN或基线总胆红素>1.0–1.5×ULN和任何基线AST)和肝功能正常(总胆红素≤ULN以及AST≤ULN)患者之间的阿来替尼和M4暴露量相似。
中度(Child-Pugh B级)肝功能受损受试者单次口服300 mg 阿来替尼后,阿来替尼和M4的合并暴露量相比健康受试者轻微增加(中度肝功能受损者/健康受试者的几何均值比[90%置信区间]:Cmax:1.16 [0.786–1.72],AUCinf:1.36 [0.947–1.96])。重度(Child-Pugh C级)肝功能受损受试者单次口服300 mg 阿来替尼后,阿来替尼和M4的合并暴露量相比健康受试者增加更多(重度肝功能受损者/健康受试者的几何均值比[90%置信区间]:Cmax:0.981 [0.517–1.86],AUCinf:1.76 [0.984–3.15])。
种族因素:在20例中国非小细胞肺癌患者中分析了阿来替尼及其主要活性代谢物(M4)的药代动力学特征。
单次口服阿来替尼 600mg以及每日两次多剂量口服阿来替尼 600mg后,阿来替尼和M4在中国患者中的临床药代动力学特征与I/II期临床试验NP28763中白人患者中的临床药代动力学特征基本一致。
【不良反应】
本说明书描述了在临床试验中和上市后应用观察到的可能由阿来替尼引起的不良反应及其近似的发生率。由于临床试验是在各种不同条件下进行的,在一个临床试验中观察到的不良反应的发生率不能与另一个临床试验观察到的不良反应发生率直接比较,也可能不能反映临床实践中的实际发生率。
临床试验中的不良反应:大约有928例患者在临床试验中接受了阿来替尼治疗,其中203例患者接受了盲态的本品治疗。在关键性II期临床试验(NP28761,NP28673)中,评价了253例ALK阳性的非小细胞肺癌患者接受阿来替尼600 mg每日两次治疗的安全性,中位暴露时间为11个月(范围:0-35个月)。在III期临床试验BO28984中,评价了152例ALK阳性非小细胞肺癌患者接受阿来替尼 600 mg每日两次治疗的安全性,中位暴露时间为17.9个月。
最常见的药物不良反应(≥20%)包括便秘(36%)、水肿(34%,包括外周水肿、全身水肿、眼睑水肿、眶周水肿)、肌痛(31%,包括肌痛和肌肉骨骼疼痛)、恶心(22%)、胆红素升高(21%,包括血胆红素升高、高胆红素血症和结合胆红素升高)、贫血(20%,包括贫血和血红蛋白降低)和皮疹(20%,包括皮疹、斑丘疹、痤疮样皮炎、红斑、全身皮疹、丘疹样皮疹、瘙痒性皮疹和斑状皮疹)。其它详见说明书。
表3汇总了在II期临床试验(NP28761,NP28673)和III期临床试验BO28984中接受本品治疗的患者所发生的药物不良反应(ADR)。来自临床试验的药物不良反应按MedDRA系统器官分类列示。各药物不良反应的发生频率按以下惯例定义:十分常见(≥ 1/10);常见(≥ 1/100至< 1/10);偶见(≥ 1/1000至< 1/100);罕见(≥ 1/10000至< 1/1000);十分罕见(< 1/10000)。在每个系统器官分类内,按照发生频率降序展示不良反应。
表3 II期临床试验(NP28761,NP28673)和III期临床试验(BO28984)中接受阿来替尼治疗的患者所发生的药物不良反应



其它详见说明书。
【注意事项】
间质性肺病(ILD)/非感染性肺炎:本品临床试验中已报告间质性肺病/非感染性肺炎病例(参见【不良反应】)。应监测患者是否出现提示有非感染性肺炎的肺部症状。确诊患有间质性肺病/非感染性肺炎的患者应立即中断本品治疗,如果没有发现其他间质性肺病/非感染性肺炎的潜在病因,则应永久停药(参见【用法用量】)。
肝毒性:本品的关键性临床试验中,患者发生了ALT和AST升高>5×正常值上限(ULN)以及胆红素升高>3×ULN(参见【不良反应】)。大多数事件发生于最初治疗3个月内。在关键性临床试验中,3例3-4级AST/ALT升高的患者发生了药物性肝损伤。在临床试验中,1例接受治疗的患者同时发生ALT或AST升高≥3×ULN和总胆红素升高≥2×ULN,碱性磷酸酶正常。
基线时应监测肝功能,包括ALT、AST和总胆红素,在最初治疗的3个月内每两周监测一次,之后定期进行监测,因为这些事件可能在治疗3个月后发生。应对发生了氨基转移酶和胆红素升高的患者进行更频繁的监测。根据药物不良反应的严重程度暂停本品治疗,然后减量继续治疗,或者按表2所述永久停止本品治疗(参见【用法用量】)。
重度肌痛和肌酸磷酸激酶(CPK)升高:本品的关键性临床试验中报告了肌痛和肌肉骨骼疼痛,包括3级事件。
在本品的关键性临床试验中,患者发生了CPK升高,包括3级事件。关键性II期临床试验(NP28761,NP28673)中,至发生3级CPK升高的中位时间为14天。关键性III期临床试验(BO28984)中,至发生3级CPK升高的中位时间为27.5天(参见【不良反应】)。
建议患者报告任何原因不明的肌痛、触痛或虚弱。评估CPK水平,在第一个月治疗期间每两周评估一次,随后在临床上根据患者报告的症状按需进行评估。根据CPK升高的严重程度暂停本品治疗,然后恢复治疗或降低剂量(参见【用法用量】)。
肾功能受损:在研究NP28761、NP28673和BO28984中,≥3级肾功能受损发生率为1.7%,其中0.5%为致死性事件。3.2%的患者由于肾功能受损而需要进行剂量调整。至≥3级肾功能受损的中位时间为3.7个月(范围为0.5至14.7个月)。若出现4级肾毒性,则永久停用本品。若出现3级肾毒性,则暂停本品,直到恢复至≤1.5 × ULN,然后以减量后的剂量恢复治疗(参见【用法用量】)。
心动过缓:本品治疗可发生症状性心动过缓(参见【不良反应】)。应根据临床指征监测心率和血压。如果发生无症状心动过缓,则无需调整剂量(参见【用法用量】)。如果患者发生症状性心动过缓或危及生命的事件,应对合并用药中已知引发心动过缓的药物以及降压药进行评估,并按表2所述调整本品治疗的剂量(参见【用法用量】和【药物相互作用】)。
光敏性:阿来替尼治疗中已报告了对日光具有光敏性(参见【不良反应】)。在服用本品时及治疗停止后至少7天内,应建议患者避免长时间阳光暴晒。此外,应建议患者使用防紫外线A(UVA)/紫外线B(UVB)的广谱防晒霜和润唇膏(SPF≥50),防止可能的晒伤。
胚胎-胎儿毒性:当妊娠女性服用本品时,本品可能会对胎儿造成伤害。对妊娠大鼠和家兔给药时,阿来替尼产生了胚胎-胎仔毒性。育龄期女性患者或者接受本品治疗的男性患者的育龄期女性伴侣在治疗期间及本品末次给药后至少3个月内,必须使用高效的避孕方法(参见【孕妇及哺乳期妇女用药】)。
药物滥用和药物依赖性:无
驾驶和操作机器的能力:本品对驾驶和操作机械的能力具有轻微影响。在驾驶或操作机械时应谨慎,因为服用本品期间患者可能出现症状性心动过缓(例如晕厥、头晕、低血压)或视觉障碍。
【药物相互作用】
阿来替尼对其他药物的作用详见说明书。
【禁忌】
禁用于已知对阿来替尼或本品任何辅料过敏的患者。
【孕妇及哺乳期用药】
具有生育能力的女性和男性
避孕
育龄期女性患者或者接受本品治疗的男性患者的育龄期女性伴侣在治疗期间及本品末次给药后至少3个月内,必须使用高效的避孕方法。
孕妇
建议育龄期女性在服用本品时必须采取避孕措施。尚未在妊娠女性中开展有关本品的临床研究。根据本品的作用机制,妊娠女性在服用本品时可能会对胎儿造成伤害。
如果女性患者或者接受本品治疗的男性患者的女性伴侣在服用本品时或者接受本品末次给药后3个月内怀孕,则必须联系医生,并且医生应告知其本品对胎儿的潜在伤害。
动物数据
在动物研究中,阿来替尼可导致胚胎-胎仔毒性(参见【药理毒理】)。
生育和分娩
尚未确立本品在临产与分娩期间的用药安全性。
哺乳期妇女:本品是否分泌至人类乳汁尚不明确。尚未开展有关本品对乳汁分泌量的影响或该药物是否分泌至人乳中的研究。由于许多药物可分泌至人乳而且可能对婴儿产生潜在伤害,因此,建议哺乳期女性在服用本品期间停止哺乳。
【儿童用药】
对18岁以下患者的安全性和有效性尚未确立。
【老年用药】
参见【用法用量】和【药代动力学】。
【药物过量】
临床试验NP28761、NP28673和BO28984中没有发生药物过量。应对发生药物过量的患者进行密切监测并对其进行支持治疗。目前尚无本品药物过量的特异性解毒剂。
【批准文号】
注册证号H20180047
【规格包装】
150mg*56粒*4小盒
【贮藏】
原包装30℃以下密闭储存,避光,防止受潮。
【有效期】
36个月
【生产企业】
生产厂商:Excella GmbH & Co. KG 德国
厂商地址:Nürnberger Strasse 12, 90537 Feucht, Germany

【医保类型】医保乙类
【药品名称】
商品名:安圣莎
通用名:盐酸阿来替尼胶囊
英文名:Alectinib Hydrochloride Capsules
汉语拼音:Yansuan Alaitini Jiaonang
【主要成分】
本品主要活性成分为阿来替尼。
分子式: C30H35ClN4O2(盐酸盐)
分子量:519.08(盐酸盐)
【性状】
150mg白色硬胶囊,胶囊帽上有黑墨印字“ALE”,胶囊体上有黑墨印字“150 mg”。
【适应症】
本品单药适用于间变性淋巴瘤激酶(ALK)阳性的局部晚期或转移性非小细胞肺癌患者的治疗。
【用量用法】
患者选择:本品应在有使用经验的医疗机构中并在特定的专业技术人员指导下使用。服用本品前,必须获得经充分验证的检测方法证实的ALK阳性评估结果。
推荐剂量:本品硬胶囊应随餐服用,整粒吞服,不应打开或溶解后服用。
本品的推荐剂量为600 mg(4粒150 mg胶囊),口服给药,每日两次(每日总剂量1200 mg)(参见【药代动力学】)。
治疗持续时间:建议患者接受本品治疗直到疾病进展或出现无法耐受的毒性。
延误或漏服:患者如果漏服一剂计划剂量的本品,应补服该剂量,除非距离下一次服药的时间小于6小时。患者如果服药后发生呕吐,应按计划时间服用下一剂药物。
剂量调整:如治疗过程中出现不良事件,可能需要暂时中断给药、降低剂量或者停止本品治疗。应根据患者耐受性,以每次减量150 mg的方式逐步降低本品的剂量。如果患者不能耐受300 mg每日两次的给药剂量,应该永久停止本品治疗。
表1为本品的一般剂量调整建议。
表1 减量方案

表2 针对特定药物不良反应的剂量调整建议(参见【注意事项】和【不良反应】)



ALT = 丙氨酸氨基转移酶;AST = 天冬氨酸氨基转移酶;CPK =肌酸磷酸激酶; ULN = 正常值上限 ;CTCAE=美国国立癌症研究所(NCI)不良事件通用术语标准
a 心率低于每分钟60次心跳(bpm)
特殊人群剂量说明
儿童:尚未对本品用于儿童和青少年(<18岁)的安全性和有效性进行研究。
老年人:年龄≥65岁的患者接受本品治疗无需调整剂量。
肾功能受损:对于轻度或中度肾功能受损的患者,无需进行剂量调整。尚未对重度肾功能受损的患者接受本品治疗进行研究。但是,由于通过肾脏排泄的阿来替尼可忽略不计,因此,重度肾功能受损患者无需调整剂量(参见【注意事项】和【药代动力学】) 。
肝功能受损:对于轻度(Child-Pugh A级)或中度(Child-Pugh B级)肝功能受损患者,无需调整剂量。重度(Child- Pugh C级)肝功能受损患者的给药剂量应该为450 mg,口服给药,每日两次(每日总剂量900 mg)(参见【注意事项】和【药代动力学】)。
【药理毒理】
药理作用:阿来替尼是一种具有高度选择性的强效ALK和RET酪氨酸激酶抑制剂。非临床研究中,抑制ALK酪氨酸激酶活性可阻断下游信号通路STAT3和PI3K/AKT的激活,诱导肿瘤细胞死亡(凋亡)。阿来替尼及主要代谢产物(M4)在体外和体内能抑制ALK酶的突变型,包括导致克唑替尼耐药的突变型。阿来替尼的主要代谢产物(M4)在体外具有类似效价和活性。非临床研究显示,在非临床小鼠异种移植瘤模型中,阿来替尼能够诱导携带ALK融合基因的肿瘤消退、生存期延长,包括颅内肿瘤动物模型。
尚未开展动物生育力研究来评价本品对生育力的影响,一般毒性研究中未见对雌、雄动物生殖器官产生影响。
致癌性:尚未进行致癌性试验。
其他:阿来替尼吸收波长为200至400nm的紫外线,在鼠成纤维细胞培养物实施的一项体外光安全性按显示,阿来替尼在UVA照射后可能存在光毒性。
阿来替尼能穿过大鼠的血脑屏障并且留在脑组织内,在给药后24小时,CNS-血浆的放射性浓度比值在0.9至1.5之间。其它详见说明书。
【药代动力学】
在ALK阳性非小细胞肺癌患者和健康受试者中研究了阿来替尼及其主要的活性代谢产物(M4)的药代动力学参数。阿来替尼的稳态Cmax、Cmin和AUC0-12hr的几何平均值(变异系数%)分别约为665 ng/mL(44.3%)、572 ng/mL(47.8%)和7430 ng*h/mL(45.7%)。M4的稳态Cmax、Cmin和AUC 0-12hr的几何平均值(变异系数%)分别约为246 ng/mL(45.4%)、222 ng/mL(46.6%)和2810 ng*h/mL(45.9%)。
吸收:ALK阳性非小细胞肺癌患者每日两次餐后口服600 mg 阿来替尼后,阿来替尼迅速被吸收,血药浓度大约在4至6小时后达峰。
阿来替尼600 mg每日两次连续给药后第7天达到稳态,且此后保持稳定。对于600 mg每日两次给药方案,通过群体药代动力学分析估算的几何平均蓄积比为5.6。群体药代动力学分析证明,餐后服用300至900 mg,阿来替尼具有剂量成比例关系。
在健康受试者中,餐后服用阿来替尼的绝对生物利用度为36.9%(90% CI:33.9%, 40.3%)。
随高脂、高热量餐单次口服600 mg 阿来替尼后,暴露量相对于空腹服药增加了3倍(阿来替尼和M4的合并暴露量的几何平均比值[90% CI]:Cmax:3.31 [2.79 ~3.93],AUCinf:3.11 [2.73 ~3.55])。
分布:阿来替尼及其主要代谢产物M4与人血浆蛋白高度结合(>99%),与药物浓度无关。在临床相关浓度时,阿来替尼和M4在体外的平均人血-血浆浓度比值分别为2.64和2.50。
静脉给药后,阿来替尼的稳态分布容积(Vss)的几何平均值为475 L,表明阿来替尼广泛分布于组织中。
代谢:体外代谢研究显示,CYP3A4是介导阿来替尼及其主要代谢产物M4 代谢的主要CYP同工酶,估计占人肝细胞中阿来替尼代谢的40%-50%。人体质量平衡研究结果显示,阿来替尼和M4是血浆中的主要循环形式,阿来替尼和M4约占血浆中总放射性的76%。稳态时代谢产物/母体化合物的几何平均比值为0.399。
清除:健康受试者单次口服14C标记的阿来替尼后,大多数放射性经粪便排泄(平均回收率:97.8%,范围:95.6%-100%),尿液中的排泄量极少(平均回收率:0.46%,范围:0.30%-0.60%)。分别有84%和5.8%的剂量以阿来替尼原药或M4形式从粪便中排泄。
根据群体药代动力学分析,阿来替尼的表观清除率(CL/F)为81.9 L/小时。阿来替尼的个体消除半衰期的几何平均值估计为32.5小时。M4的相应值分别为217 L/小时和30.7小时。
儿童:目前尚未在儿童人群中开展药代动力学的研究。
老年人:对21-83岁患者进行的群体药代动力学分析结果表明,年龄不会影响本品的暴露量。
肾功能受损:以原药形式从尿液中排泄的阿来替尼以及活性代谢产物M4可忽略不计(< 0.2%的剂量)。在轻度和中度肾功能受损患者中获取的数据显示,肾功能受损不会明显影响阿来替尼的药代动力学。目前尚未开展正式的针对重度肾功能受损患者的药代动力学研究,且没有收集相关的群体药代动力学数据。但是,由于经肾脏排泄的阿来替尼可忽略不计,所以肾功能受损患者无需调整剂量。
肝功能受损:由于阿来替尼的代谢主要通过肝脏代谢完成,所以肝功能受损可能会增加阿来替尼和/或其主要活性代谢产物M4的血浆浓度。群体药代动力学分析显示,轻度肝功能受损(基线总胆红素≤ULN和基线AST>ULN或基线总胆红素>1.0–1.5×ULN和任何基线AST)和肝功能正常(总胆红素≤ULN以及AST≤ULN)患者之间的阿来替尼和M4暴露量相似。
中度(Child-Pugh B级)肝功能受损受试者单次口服300 mg 阿来替尼后,阿来替尼和M4的合并暴露量相比健康受试者轻微增加(中度肝功能受损者/健康受试者的几何均值比[90%置信区间]:Cmax:1.16 [0.786–1.72],AUCinf:1.36 [0.947–1.96])。重度(Child-Pugh C级)肝功能受损受试者单次口服300 mg 阿来替尼后,阿来替尼和M4的合并暴露量相比健康受试者增加更多(重度肝功能受损者/健康受试者的几何均值比[90%置信区间]:Cmax:0.981 [0.517–1.86],AUCinf:1.76 [0.984–3.15])。
种族因素:在20例中国非小细胞肺癌患者中分析了阿来替尼及其主要活性代谢物(M4)的药代动力学特征。
单次口服阿来替尼 600mg以及每日两次多剂量口服阿来替尼 600mg后,阿来替尼和M4在中国患者中的临床药代动力学特征与I/II期临床试验NP28763中白人患者中的临床药代动力学特征基本一致。
【不良反应】
本说明书描述了在临床试验中和上市后应用观察到的可能由阿来替尼引起的不良反应及其近似的发生率。由于临床试验是在各种不同条件下进行的,在一个临床试验中观察到的不良反应的发生率不能与另一个临床试验观察到的不良反应发生率直接比较,也可能不能反映临床实践中的实际发生率。
临床试验中的不良反应:大约有928例患者在临床试验中接受了阿来替尼治疗,其中203例患者接受了盲态的本品治疗。在关键性II期临床试验(NP28761,NP28673)中,评价了253例ALK阳性的非小细胞肺癌患者接受阿来替尼600 mg每日两次治疗的安全性,中位暴露时间为11个月(范围:0-35个月)。在III期临床试验BO28984中,评价了152例ALK阳性非小细胞肺癌患者接受阿来替尼 600 mg每日两次治疗的安全性,中位暴露时间为17.9个月。
最常见的药物不良反应(≥20%)包括便秘(36%)、水肿(34%,包括外周水肿、全身水肿、眼睑水肿、眶周水肿)、肌痛(31%,包括肌痛和肌肉骨骼疼痛)、恶心(22%)、胆红素升高(21%,包括血胆红素升高、高胆红素血症和结合胆红素升高)、贫血(20%,包括贫血和血红蛋白降低)和皮疹(20%,包括皮疹、斑丘疹、痤疮样皮炎、红斑、全身皮疹、丘疹样皮疹、瘙痒性皮疹和斑状皮疹)。其它详见说明书。
表3汇总了在II期临床试验(NP28761,NP28673)和III期临床试验BO28984中接受本品治疗的患者所发生的药物不良反应(ADR)。来自临床试验的药物不良反应按MedDRA系统器官分类列示。各药物不良反应的发生频率按以下惯例定义:十分常见(≥ 1/10);常见(≥ 1/100至< 1/10);偶见(≥ 1/1000至< 1/100);罕见(≥ 1/10000至< 1/1000);十分罕见(< 1/10000)。在每个系统器官分类内,按照发生频率降序展示不良反应。
表3 II期临床试验(NP28761,NP28673)和III期临床试验(BO28984)中接受阿来替尼治疗的患者所发生的药物不良反应



其它详见说明书。
【注意事项】
间质性肺病(ILD)/非感染性肺炎:本品临床试验中已报告间质性肺病/非感染性肺炎病例(参见【不良反应】)。应监测患者是否出现提示有非感染性肺炎的肺部症状。确诊患有间质性肺病/非感染性肺炎的患者应立即中断本品治疗,如果没有发现其他间质性肺病/非感染性肺炎的潜在病因,则应永久停药(参见【用法用量】)。
肝毒性:本品的关键性临床试验中,患者发生了ALT和AST升高>5×正常值上限(ULN)以及胆红素升高>3×ULN(参见【不良反应】)。大多数事件发生于最初治疗3个月内。在关键性临床试验中,3例3-4级AST/ALT升高的患者发生了药物性肝损伤。在临床试验中,1例接受治疗的患者同时发生ALT或AST升高≥3×ULN和总胆红素升高≥2×ULN,碱性磷酸酶正常。
基线时应监测肝功能,包括ALT、AST和总胆红素,在最初治疗的3个月内每两周监测一次,之后定期进行监测,因为这些事件可能在治疗3个月后发生。应对发生了氨基转移酶和胆红素升高的患者进行更频繁的监测。根据药物不良反应的严重程度暂停本品治疗,然后减量继续治疗,或者按表2所述永久停止本品治疗(参见【用法用量】)。
重度肌痛和肌酸磷酸激酶(CPK)升高:本品的关键性临床试验中报告了肌痛和肌肉骨骼疼痛,包括3级事件。
在本品的关键性临床试验中,患者发生了CPK升高,包括3级事件。关键性II期临床试验(NP28761,NP28673)中,至发生3级CPK升高的中位时间为14天。关键性III期临床试验(BO28984)中,至发生3级CPK升高的中位时间为27.5天(参见【不良反应】)。
建议患者报告任何原因不明的肌痛、触痛或虚弱。评估CPK水平,在第一个月治疗期间每两周评估一次,随后在临床上根据患者报告的症状按需进行评估。根据CPK升高的严重程度暂停本品治疗,然后恢复治疗或降低剂量(参见【用法用量】)。
肾功能受损:在研究NP28761、NP28673和BO28984中,≥3级肾功能受损发生率为1.7%,其中0.5%为致死性事件。3.2%的患者由于肾功能受损而需要进行剂量调整。至≥3级肾功能受损的中位时间为3.7个月(范围为0.5至14.7个月)。若出现4级肾毒性,则永久停用本品。若出现3级肾毒性,则暂停本品,直到恢复至≤1.5 × ULN,然后以减量后的剂量恢复治疗(参见【用法用量】)。
心动过缓:本品治疗可发生症状性心动过缓(参见【不良反应】)。应根据临床指征监测心率和血压。如果发生无症状心动过缓,则无需调整剂量(参见【用法用量】)。如果患者发生症状性心动过缓或危及生命的事件,应对合并用药中已知引发心动过缓的药物以及降压药进行评估,并按表2所述调整本品治疗的剂量(参见【用法用量】和【药物相互作用】)。
光敏性:阿来替尼治疗中已报告了对日光具有光敏性(参见【不良反应】)。在服用本品时及治疗停止后至少7天内,应建议患者避免长时间阳光暴晒。此外,应建议患者使用防紫外线A(UVA)/紫外线B(UVB)的广谱防晒霜和润唇膏(SPF≥50),防止可能的晒伤。
胚胎-胎儿毒性:当妊娠女性服用本品时,本品可能会对胎儿造成伤害。对妊娠大鼠和家兔给药时,阿来替尼产生了胚胎-胎仔毒性。育龄期女性患者或者接受本品治疗的男性患者的育龄期女性伴侣在治疗期间及本品末次给药后至少3个月内,必须使用高效的避孕方法(参见【孕妇及哺乳期妇女用药】)。
药物滥用和药物依赖性:无
驾驶和操作机器的能力:本品对驾驶和操作机械的能力具有轻微影响。在驾驶或操作机械时应谨慎,因为服用本品期间患者可能出现症状性心动过缓(例如晕厥、头晕、低血压)或视觉障碍。
【药物相互作用】
阿来替尼对其他药物的作用详见说明书。
【禁忌】
禁用于已知对阿来替尼或本品任何辅料过敏的患者。
【孕妇及哺乳期用药】
具有生育能力的女性和男性
避孕
育龄期女性患者或者接受本品治疗的男性患者的育龄期女性伴侣在治疗期间及本品末次给药后至少3个月内,必须使用高效的避孕方法。
孕妇
建议育龄期女性在服用本品时必须采取避孕措施。尚未在妊娠女性中开展有关本品的临床研究。根据本品的作用机制,妊娠女性在服用本品时可能会对胎儿造成伤害。
如果女性患者或者接受本品治疗的男性患者的女性伴侣在服用本品时或者接受本品末次给药后3个月内怀孕,则必须联系医生,并且医生应告知其本品对胎儿的潜在伤害。
动物数据
在动物研究中,阿来替尼可导致胚胎-胎仔毒性(参见【药理毒理】)。
生育和分娩
尚未确立本品在临产与分娩期间的用药安全性。
哺乳期妇女:本品是否分泌至人类乳汁尚不明确。尚未开展有关本品对乳汁分泌量的影响或该药物是否分泌至人乳中的研究。由于许多药物可分泌至人乳而且可能对婴儿产生潜在伤害,因此,建议哺乳期女性在服用本品期间停止哺乳。
【儿童用药】
对18岁以下患者的安全性和有效性尚未确立。
【老年用药】
参见【用法用量】和【药代动力学】。
【药物过量】
临床试验NP28761、NP28673和BO28984中没有发生药物过量。应对发生药物过量的患者进行密切监测并对其进行支持治疗。目前尚无本品药物过量的特异性解毒剂。
【批准文号】
注册证号H20180047
【规格包装】
150mg*56粒*4小盒
【贮藏】
原包装30℃以下密闭储存,避光,防止受潮。
【有效期】
36个月
【生产企业】
生产厂商:Excella GmbH & Co. KG 德国
厂商地址:Nürnberger Strasse 12, 90537 Feucht, Germany



【依嘉】注射用盐酸依拉环素,价格¥2160.00,购买药店北京美信康年大药房,
【上海第一生化】注射用硫酸多黏菌素B(多粘菌素) 价格¥660.00,购买药店北
【吉泰瑞】马来酸阿法替尼片 价格¥960.00,购买药店 北京美信康年大药房,使
【艾克立康】伏立康唑片,价格¥965.00,购买药店北京美信康年大药房,适应症
【立威】伏立康唑片,价格¥165.00,购买药店北京美信康年大药房,适应症适应
【立威】伏立康唑片,价格¥365.00,购买药店北京美信康年大药房,其适应症如
【泰吉华】阿伐替尼片 价格¥39600,购买药店 北京美信康年大药房 使用说明书
【恒森】注射用米卡芬净钠,价格¥196.00,购买药店北京美信康年大药房,适应
【上海上药新亚】注射用硫酸黏菌素(粘菌素),价格¥2060.00,购买药店北京美
【天韵】注射用多黏菌素E甲磺酸钠(多粘菌素),价格¥1860.00,购买药店北京
【泰定平】注射用头孢他啶阿维巴坦钠,价格¥1160.00,购买药店北京美信康年
【普贝希】贝伐珠单抗注射液,价格¥1160.00,购买药店北京美信康年大药房有
【利鲁平】利拉鲁肽注射液,价格¥396.00,购买药店北京美信康年大药房,适应
【天普洛安/天普药业】注射用乌司他丁,价格¥1160.00元/盒,购买药店北京美信
【融致】脾多肽注射液,价格¥1560.00元/盒,购买药店北京美信康年大药房,适
【蓉生静丙】静注人免疫球蛋白(pH4) 价格¥960.00,购买药店 北京美信康年大药房
【卫士】静注人免疫球蛋白(PH4)价格¥960.00,北京美信康年大药房年有售,适
【伽玛莱士】静注人免疫球蛋白 (pH4) 价格¥960.00,购买药店 北京美信康年大药
【奥德金】小牛血清去蛋白注射液,价格¥36.50元/支,购买药店北京美信康年大
【奥德金】小牛血清去蛋白肠溶胶囊价格¥96.00,购买药店 北京美信康年大药房
【恩维达】恩沃利单抗注射液,价格¥2260.00,购买药店北京美信康年大药房,适
【Baxter 百特】人血白蛋白,价格¥560.00,购买药店北京美信康年大药房,适应症
【耐立克】奥雷巴替尼片价格¥14900.00,购买药店 北京美信康年大药房, 使用说
【 安卫力® ;EXKIVITY®】琥珀酸莫博赛替尼胶囊 ,价格¥36000,购买药店 北京美
【优赫得/Enhertu】注射用德曲妥珠单抗,价格¥9600.00,购买药店北京美信康年大
泽珂(阿比特龙片)价格¥6690.00,购买药店北京美信康年大药房,使用说明书 转
【爱通立】注射用阿替普酶价格¥2360.00,购买药店 北京美信康年大药房,使用
【可申达/Kerendia】非奈利酮片,价格¥186.00,购买药店北京美信康年大药房,适
【新欧泊】注射用两性霉素B,价格¥126.00,购买药店北京美信康年大药房
【艾瑞利】阿得贝利单抗注射液,价格¥9600.00,购买药店北京美信康年大药房,
【升福达】苹果酸舒尼替尼胶囊,价格¥1460.00,购买药店北京美信康年大药房,
【晴尼舒】苹果酸舒尼替尼胶囊,价格¥2660.00,购买药店北京美信康年大药房,
【雅美罗】托珠单抗注射液价格¥1560.00,购买药店 北京美信康年大药房,使用
【安博美】人血白蛋白 价格¥560.00,购买药店 北京美信康年大药房,适应症1、
【杰特贝林 】人血白蛋白 价格¥560.00,购买药店 北京美信康年大药房,使用说
【圣华曦】注射用美罗培南价格 价格¥360.00,北京美信康年大药房有售,适应症
【爱宣奥】泊沙康唑肠溶片价格¥2560.00,购买药店 北京美信康年大药房, 使用
【爱宣奥】泊沙康唑注射液价格¥760.00,购买药店 北京美信康年大药房, 使用
【茁乐/Xolair】奥马珠单抗注射液,价格¥1660.00,购买药店 北京美信康年大药房
【希必可® / CIBINQO®】阿布昔替尼片,价格¥1316.00,购买药店 北京美信康年大药
【伽玛莱士】静注人免疫球蛋白 (pH4) 价格¥1960.00,购买药店 北京美信康年大药
【茁乐】注射用奥马珠单抗价格¥1560.00,购买药店 北京美信康年大药房,使用
【BLEOCIN】注射用盐酸博来霉素(博莱霉素),价格¥426.00,购买药店北京美信康
【首祈】曲氟尿苷替匹嘧啶片 价格¥2960.00,购买药店 北京美信康年大药房,适
【诺科飞】泊沙康唑肠溶片价格¥3456.00,购买药店 北京美信康年大药房,使用
灵芝菌合剂 福建永燠制药价格¥,购买药店 北京美信康年大药房,使用说明书
【普罗力/Prolia】地舒单抗注射液 价格¥960.00,购买药店 北京美信康年大药房,
【赛贝舒】苹果酸舒尼替尼胶囊,价格¥1560.00,购买药店北京美信康年大药房,
|
产品名称 依嘉 通用名:注射用盐酸依拉环素 剂型:注射剂/瓶 规格:50mg 零售价:2160.00元/瓶 会员价:2150.00元/瓶 生产企业:美国EVEREST MEDICINES (SINGAPORE) PTE. LTD. |
产品名称 上海上药第一生化 通用名:注射用硫酸多黏菌素B 剂型:注射剂/瓶 规格:50万单位 零售价:660.00元/瓶 会员价:650.00元/瓶 生产企业:上海上药第一生化药业有限公司 |
产品名称 乐沙定 通用名:注射用奥沙利铂 剂型:注射剂/瓶 规格:50mg 零售价:1360.00元/瓶 会员价:1350.00元/瓶 生产企业:赛诺菲-安万特 |
友情链接